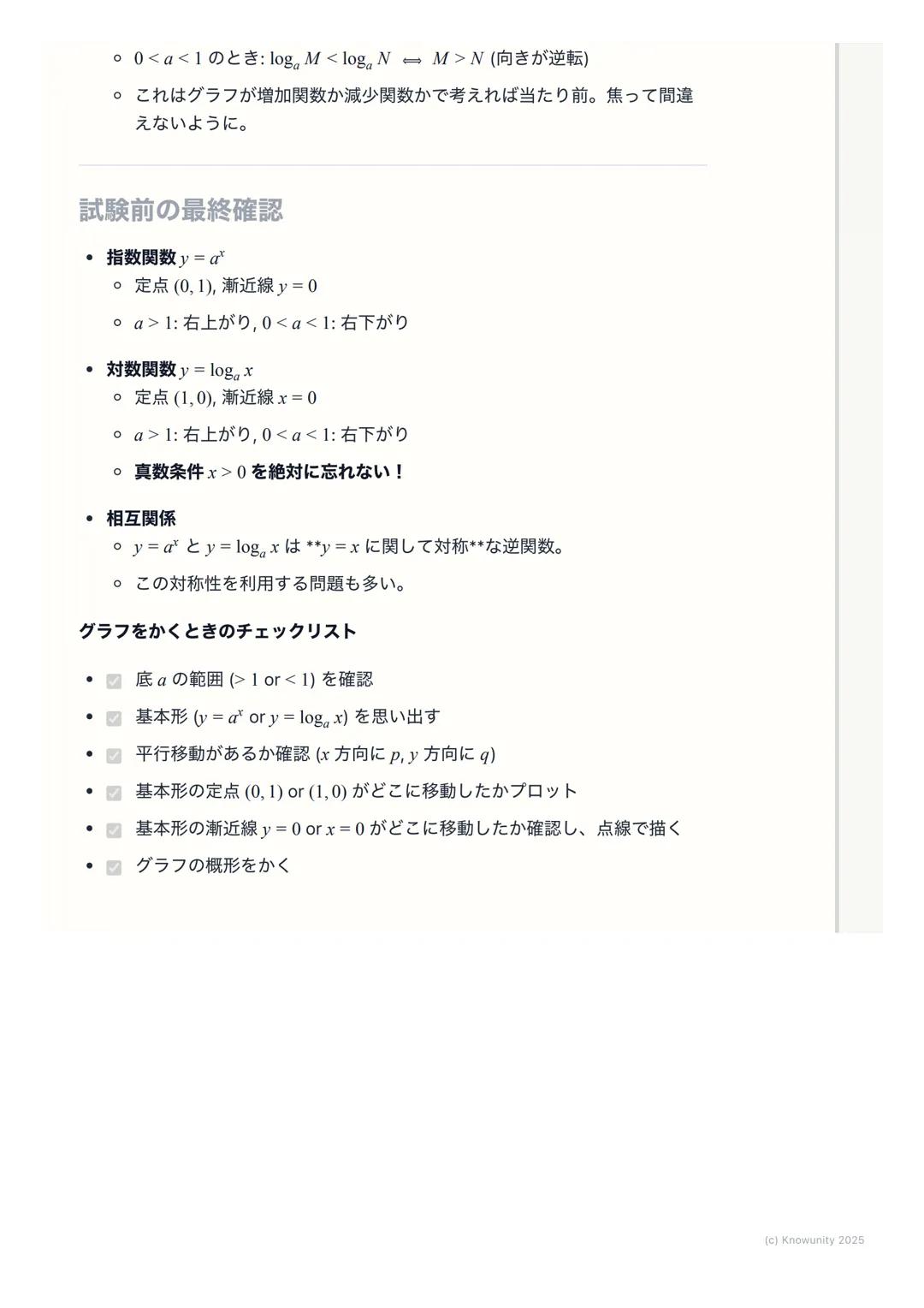
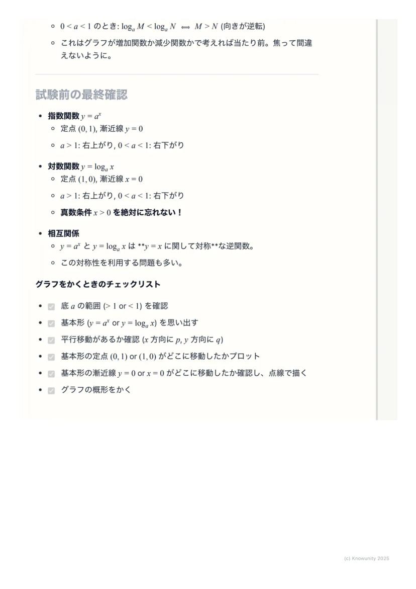
指数関数と対数関数って、数学の中でも特に「グラフが全て」って言えるほどビジュアルが大切な分野だよね。この2つの関数は互いに逆関数の関係にあって、直線y=xに関して対称になってるんだ。底の値が1より大きいか小さいかで、グラフの向きが決まるのがポイント!
Zaregistruj sa, aby si videl obsahJe to zadarmo!
Prístup ku všetkým dokumentom
Zlepši si známky
Pridaj sa k miliónom študentov











