毎日見ている光には、まっすぐ進む・はね返る・曲がるという3つの基本的な性質があるんだ。これらを理解すると、なぜ影ができるのか、鏡に映る仕組み、水の中のものが曲がって見える理由がすべてわかるようになる!
Zaregistruj sa, aby si videl obsahJe to zadarmo!
Prístup ku všetkým dokumentom
Zlepši si známky
Pridaj sa k miliónom študentov
Knowunity AI
Predmety
Triangle Congruence and Similarity Theorems
Triangle Properties and Classification
Linear Equations and Graphs
Geometric Angle Relationships
Trigonometric Functions and Identities
Equation Solving Techniques
Circle Geometry Fundamentals
Division Operations and Methods
Basic Differentiation Rules
Exponent and Logarithm Properties
Zobraziť všetky témy
Human Organ Systems
Reproductive Cell Cycles
Biological Sciences Subdisciplines
Cellular Energy Metabolism
Autotrophic Energy Processes
Inheritance Patterns and Principles
Biomolecular Structure and Organization
Cell Cycle and Division Mechanics
Cellular Organization and Development
Biological Structural Organization
Zobraziť všetky témy
Chemical Sciences and Applications
Atomic Structure and Composition
Molecular Electron Structure Representation
Atomic Electron Behavior
Matter Properties and Water
Mole Concept and Calculations
Gas Laws and Behavior
Periodic Table Organization
Chemical Thermodynamics Fundamentals
Chemical Bond Types and Properties
Zobraziť všetky témy
European Renaissance and Enlightenment
European Cultural Movements 800-1920
American Revolution Era 1763-1797
American Civil War 1861-1865
Global Imperial Systems
Mongol and Chinese Dynasties
U.S. Presidents and World Leaders
Historical Sources and Documentation
World Wars Era and Impact
World Religious Systems
Zobraziť všetky témy
Classic and Contemporary Novels
Literary Character Analysis
Rhetorical Theory and Practice
Classic Literary Narratives
Reading Analysis and Interpretation
Narrative Structure and Techniques
English Language Components
Influential English-Language Authors
Basic Sentence Structure
Narrative Voice and Perspective
Zobraziť všetky témy
82
•
Aktualizované Mar 25, 2026
•
毎日見ている光には、まっすぐ進む・はね返る・曲がるという3つの基本的な性質があるんだ。これらを理解すると、なぜ影ができるのか、鏡に映る仕組み、水の中のものが曲がって見える理由がすべてわかるようになる!










君が今この文字を読めるのも、光のおかげなんだ。光源(太陽や電球など)から出た光が物にぶつかって、君の目に届いているからね。
光には3つの重要な性質がある。直進(まっすぐ進む)、反射(はね返る)、屈折(曲がる)だ。この3つを覚えれば、テストの光の問題は完璧に解けるよ。
注意してほしいのは、月や鏡は光源じゃないってこと。これらは太陽の光を反射しているだけなんだ。
💡 ポイント: 光線とは光の進む道筋を矢印で表したもの。作図問題で必ず使うから覚えておこう!

光は同じ物質の中では必ずまっすぐ進む。これが光の直進性だ。
影ができるのは、この直進性があるからなんだ。物体が光をさえぎると、その後ろの部分に光が届かない。だから暗い影ができる仕組みだよ。
針穴写真機(ピンホールカメラ)も同じ原理だ。小さな穴を通った光がまっすぐ進むから、反対側の壁に上下左右が逆になった像ができる。
💡 テストのコツ: 影や針穴写真機の問題が出たら、「光がまっすぐ進むから」と答えれば正解!

鏡を見ると自分の顔が映るのは、光が反射しているからだ。反射には絶対に覚えるべき法則がある。
反射の法則:入射角=反射角。これは絶対に忘れちゃダメ!ここで重要なのは、角度は鏡の面ではなく、法線(鏡に垂直な線)から測ることだ。
平面鏡に映る像は虚像と呼ばれる。スクリーンには映らないけど、鏡の中に見える像のことだ。物体から鏡までの距離と、鏡から像までの距離は必ず等しくなる。
⚠️ 注意: 「鏡の面となす角が60°」という問題では、入射角は90°-60°=30°!ひっかけ問題によく出るよ。

プールで自分の足が曲がって見えた経験はない?これは光の屈折が原因なんだ。
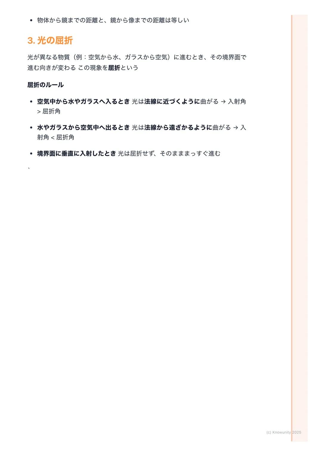
光が空気から水、ガラスから空気など、違う物質に進むとき境界面で曲がる。これが屈折だ。
屈折の基本ルールを覚えよう:
💡 覚え方: 密度の高い方(水・ガラス)に進むと、光は窮屈になって法線に近づくとイメージしよう!

君の身のまわりには屈折の例がたくさんあるんだ。
コップの水に入れたストローが曲がって見える、プールの底が実際より浅く見える、お風呂で足が短く見える。これらは全部屈折のせいなんだ。
水中の物体から出た光が水面で屈折して目に届く。でも脳は「光はまっすぐ来た」と思い込むから、実際の位置より浅いところに物があるように見えちゃうんだ。
💡 実生活での応用: この知識があれば、釣りで魚の実際の位置を予想したり、水中での物の見え方が理解できるよ!

作図問題は必ずテストに出るから、しっかり練習しよう。
反射の作図では、まず法線を描くことから始める。入射光と法線の間の角が入射角、反射光と法線の間の角が反射角だ。
例えば入射角が30°なら、反射角も30°になる。法線を基準にして、分度器で正確に30°測って反射光を描けば完璧だ。
定規と分度器は必須アイテム。作図は正確性が命だからね。
📐 作図のコツ: 法線は必ず点線で描き、光線は実線に矢印をつけよう。これが基本スタイルだ!

水中のコインが浅く見える問題は、理科のテストの定番だ。
コインから出た光が水中をまっすぐ進み、水面で空気中に出るとき屈折する。この光が目に届くと、脳は「光はまっすぐ来た」と判断して、実際より浅い位置にコインがあると認識するんだ。
作図するときは、コインから出た光線を描き、水面での屈折を正確に表現する。そして目に届いた光線を逆向きに延長すると、見かけの位置がわかる。
📝 解答のポイント: 「光が屈折するため、脳は直進してきたと認識するから」という説明を必ず書こう!

テストで確実に点を取るために、これらのポイントを押さえよう。
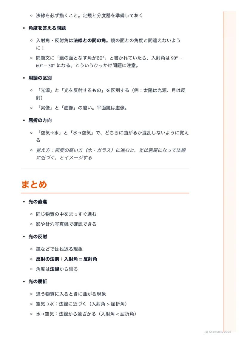
作図問題では法線を必ず描く。角度を測るときは、鏡の面ではなく法線からの角度を答える。「鏡の面となす角」の問題は、90°から引き算することを忘れずに。
用語の区別も大切だ。光源と光を反射するものの違い、実像と虚像の違いをしっかり理解しておこう。
屈折の方向も混乱しやすいポイント。空気→水と水→空気で、どちらに曲がるかを確実に覚えよう。
🎯 最終チェック: 練習問題を解くときは、必ず理由も一緒に答える習慣をつけよう!

光の学習で覚えるべきことをもう一度整理しよう。
光の直進:同じ物質の中をまっすぐ進む。影や針穴写真機で確認できる現象だ。
光の反射:鏡などではね返る現象。反射の法則「入射角=反射角」は絶対暗記。角度は法線から測ることを忘れずに。
光の屈折:違う物質に入るときに曲がる現象。空気→水では法線に近づき、水→空気では法線から遠ざかる。
これらの知識があれば、光に関する問題はもう怖くない!日常生活でも光の現象に興味を持って観察してみよう。
🌟 応用: この知識を使って、虫眼鏡やカメラの仕組みも理解できるようになるよ!
Náš AI Companion je AI nástroj zameraný na študentov, ktorý ponúka viac ako len odpovede. Postavený na miliónoch zdrojov Knowunity poskytuje relevantné informácie, personalizované študijné plány, kvízy a obsah priamo v chate, prispôsobujúc sa tvojej individuálnej ceste učenia.
Aplikáciu si môžeš stiahnuť z Google Play Store a Apple App Store.
Presne tak! Užívaj si bezplatný prístup k študijnému obsahu, spájaj sa s ostatnými študentmi a získaj okamžitú pomoc – všetko na dosah ruky.
App Store
Google Play
Appka je veľmi jednoduchá na používanie a má super dizajn. Zatiaľ som našiel všetko, čo som hľadal, a naučil sa veľa z prezentácií! Určite ju použijem na školskú úlohu! A samozrejme mi to aj veľmi pomáha ako inšpirácia.
Stefan S
iOS používateľ
Táto appka je naozaj skvelá. Je tu toľko študijných poznámok a pomoci [...]. Môj problémový predmet je napríklad francúzština a appka má toľko možností pomoci. Vďaka tejto appke som si zlepšil francúzštinu. Odporúčal by som ju každému.
Samantha Klich
Android používateľka
Wow, som naozaj ohromený. Vyskúšal som túto appku, lebo som ju videl mnohokrát inzerovať a bol som úplne ohromený. Táto appka je TÁ POMOC, ktorú chceš do školy a hlavne ponúka toľko vecí, ako cvičenia a faktové listy, ktoré mi osobne VEĽMI pomohli.
Anna
iOS používateľka
Najlepšia aplikácia na svete! Nemám slová, lebo je príliš dobrá
Thomas R
iOS užívateľ
Jednoducho úžasná. Vďaka nej sa učím 10x lepšie, táto appka je jasná 10/10. Veľmi ju odporúčam každému. Môžem si pozerať a vyhľadávať poznámky. Môžem si ich uložiť do priečinka predmetu. Môžem si ich zopakovať kedykoľvek, keď sa vrátim. Ak si túto appku ešte neskúsil, naozaj si o veľa prichádzaš.
Basil
Android užívateľ
Táto appka mi dodala oveľa viac sebavedomia pri príprave na skúšky, nielen vďaka tomu, že posilnila moju vlastnú sebadôveru cez funkcie, ktoré ti umožňujú spojiť sa s ostatnými a necítiť sa osamelý, ale aj kvôli tomu, ako je samotná appka zameraná na to, aby si sa cítil lepšie. Ľahko sa v nej orientuješ, je zábavná na používanie a pomáha každému, kto sa trápí úplne s čímkoľvek.
David K
iOS užívateľ
Appka je super! Stačí zadať tému do vyhľadávača a hneď dostanem odpoveď. Nemusím pozerať 10 YouTube videí, aby som niečo pochopil, takže šetrím čas. Rozhodne odporúčam!
Sudenaz Ocak
používateľ Androidu
V škole som bol fakt slabý z matiky, ale vďaka tejto appke sa mi už darí lepšie. Som tak vďačný, že ste ju vytvorili.
Greenlight Bonnie
používateľ Androidu
veľmi spoľahlivá appka, ktorá ti pomôže a rozšíri tvoje znalosti z matiky, angličtiny a ďalších súvisiacich tém vo tvojej práci. prosím používaj túto appku ak sa trápiš v nejakých oblastiach, táto appka je na to kľúčová. škoda že som nenapísal recenziu skôr. a je aj zadarmo takže si s tým nemusíš robiť starosti.
Rohan U
Android užívateľ
Viem, že veľa appiek používa falošné účty na to, aby si vylepšili recenzie, ale táto appka si všetko zaslúži. Pôvodne som dostávala 4 z angličtiny a tentoraz som mala 7. O tejto appke som sa dozvedela len 3 dni pred skúškou a pomohla mi VEĽMI. Prosím naozaj mi ver a použi ju, som si istá, že aj ty uvidíš pokrok.
Xander S
iOS užívateľ
KVÍZY A KARTIČKY SÚ SUPER UŽITOČNÉ A MILUJEM Knowunity AI. JE TO AKO CHATGPT ALE CHYTREJŠÍ!! POMOHOL MI AJ S PROBLÉMAMI S MASCAROU!! A SAMOZREJME AJ S NORMÁLNYMI PREDMETMI! JASNÉ 😍😁😲🤑💗✨🎀😮
Elisha
iOS užívateľ
Táto appka je naozaj top. Opakovanie mi príde strašne nudné, ale táto appka to robí tak ľahké organizovať to všetko a potom si môžeš nechať bezplatné AI otestovať sa, čo je super a môžeš jednoducho nahrať svoje vlastné veci. veľmi odporúčam ako niekto kto má práve skúšobné testy
Paul T
iOS užívateľ
Appka je veľmi jednoduchá na používanie a má super dizajn. Zatiaľ som našiel všetko, čo som hľadal, a naučil sa veľa z prezentácií! Určite ju použijem na školskú úlohu! A samozrejme mi to aj veľmi pomáha ako inšpirácia.
Stefan S
iOS používateľ
Táto appka je naozaj skvelá. Je tu toľko študijných poznámok a pomoci [...]. Môj problémový predmet je napríklad francúzština a appka má toľko možností pomoci. Vďaka tejto appke som si zlepšil francúzštinu. Odporúčal by som ju každému.
Samantha Klich
Android používateľka
Wow, som naozaj ohromený. Vyskúšal som túto appku, lebo som ju videl mnohokrát inzerovať a bol som úplne ohromený. Táto appka je TÁ POMOC, ktorú chceš do školy a hlavne ponúka toľko vecí, ako cvičenia a faktové listy, ktoré mi osobne VEĽMI pomohli.
Anna
iOS používateľka
Najlepšia aplikácia na svete! Nemám slová, lebo je príliš dobrá
Thomas R
iOS užívateľ
Jednoducho úžasná. Vďaka nej sa učím 10x lepšie, táto appka je jasná 10/10. Veľmi ju odporúčam každému. Môžem si pozerať a vyhľadávať poznámky. Môžem si ich uložiť do priečinka predmetu. Môžem si ich zopakovať kedykoľvek, keď sa vrátim. Ak si túto appku ešte neskúsil, naozaj si o veľa prichádzaš.
Basil
Android užívateľ
Táto appka mi dodala oveľa viac sebavedomia pri príprave na skúšky, nielen vďaka tomu, že posilnila moju vlastnú sebadôveru cez funkcie, ktoré ti umožňujú spojiť sa s ostatnými a necítiť sa osamelý, ale aj kvôli tomu, ako je samotná appka zameraná na to, aby si sa cítil lepšie. Ľahko sa v nej orientuješ, je zábavná na používanie a pomáha každému, kto sa trápí úplne s čímkoľvek.
David K
iOS užívateľ
Appka je super! Stačí zadať tému do vyhľadávača a hneď dostanem odpoveď. Nemusím pozerať 10 YouTube videí, aby som niečo pochopil, takže šetrím čas. Rozhodne odporúčam!
Sudenaz Ocak
používateľ Androidu
V škole som bol fakt slabý z matiky, ale vďaka tejto appke sa mi už darí lepšie. Som tak vďačný, že ste ju vytvorili.
Greenlight Bonnie
používateľ Androidu
veľmi spoľahlivá appka, ktorá ti pomôže a rozšíri tvoje znalosti z matiky, angličtiny a ďalších súvisiacich tém vo tvojej práci. prosím používaj túto appku ak sa trápiš v nejakých oblastiach, táto appka je na to kľúčová. škoda že som nenapísal recenziu skôr. a je aj zadarmo takže si s tým nemusíš robiť starosti.
Rohan U
Android užívateľ
Viem, že veľa appiek používa falošné účty na to, aby si vylepšili recenzie, ale táto appka si všetko zaslúži. Pôvodne som dostávala 4 z angličtiny a tentoraz som mala 7. O tejto appke som sa dozvedela len 3 dni pred skúškou a pomohla mi VEĽMI. Prosím naozaj mi ver a použi ju, som si istá, že aj ty uvidíš pokrok.
Xander S
iOS užívateľ
KVÍZY A KARTIČKY SÚ SUPER UŽITOČNÉ A MILUJEM Knowunity AI. JE TO AKO CHATGPT ALE CHYTREJŠÍ!! POMOHOL MI AJ S PROBLÉMAMI S MASCAROU!! A SAMOZREJME AJ S NORMÁLNYMI PREDMETMI! JASNÉ 😍😁😲🤑💗✨🎀😮
Elisha
iOS užívateľ
Táto appka je naozaj top. Opakovanie mi príde strašne nudné, ale táto appka to robí tak ľahké organizovať to všetko a potom si môžeš nechať bezplatné AI otestovať sa, čo je super a môžeš jednoducho nahrať svoje vlastné veci. veľmi odporúčam ako niekto kto má práve skúšobné testy
Paul T
iOS užívateľ
毎日見ている光には、まっすぐ進む・はね返る・曲がるという3つの基本的な性質があるんだ。これらを理解すると、なぜ影ができるのか、鏡に映る仕組み、水の中のものが曲がって見える理由がすべてわかるようになる!

Prístup ku všetkým dokumentom
Zlepši si známky
Pridaj sa k miliónom študentov
君が今この文字を読めるのも、光のおかげなんだ。光源(太陽や電球など)から出た光が物にぶつかって、君の目に届いているからね。
光には3つの重要な性質がある。直進(まっすぐ進む)、反射(はね返る)、屈折(曲がる)だ。この3つを覚えれば、テストの光の問題は完璧に解けるよ。
注意してほしいのは、月や鏡は光源じゃないってこと。これらは太陽の光を反射しているだけなんだ。
💡 ポイント: 光線とは光の進む道筋を矢印で表したもの。作図問題で必ず使うから覚えておこう!

Prístup ku všetkým dokumentom
Zlepši si známky
Pridaj sa k miliónom študentov
光は同じ物質の中では必ずまっすぐ進む。これが光の直進性だ。
影ができるのは、この直進性があるからなんだ。物体が光をさえぎると、その後ろの部分に光が届かない。だから暗い影ができる仕組みだよ。
針穴写真機(ピンホールカメラ)も同じ原理だ。小さな穴を通った光がまっすぐ進むから、反対側の壁に上下左右が逆になった像ができる。
💡 テストのコツ: 影や針穴写真機の問題が出たら、「光がまっすぐ進むから」と答えれば正解!

Prístup ku všetkým dokumentom
Zlepši si známky
Pridaj sa k miliónom študentov
鏡を見ると自分の顔が映るのは、光が反射しているからだ。反射には絶対に覚えるべき法則がある。
反射の法則:入射角=反射角。これは絶対に忘れちゃダメ!ここで重要なのは、角度は鏡の面ではなく、法線(鏡に垂直な線)から測ることだ。
平面鏡に映る像は虚像と呼ばれる。スクリーンには映らないけど、鏡の中に見える像のことだ。物体から鏡までの距離と、鏡から像までの距離は必ず等しくなる。
⚠️ 注意: 「鏡の面となす角が60°」という問題では、入射角は90°-60°=30°!ひっかけ問題によく出るよ。

Prístup ku všetkým dokumentom
Zlepši si známky
Pridaj sa k miliónom študentov
プールで自分の足が曲がって見えた経験はない?これは光の屈折が原因なんだ。
光が空気から水、ガラスから空気など、違う物質に進むとき境界面で曲がる。これが屈折だ。
屈折の基本ルールを覚えよう:
💡 覚え方: 密度の高い方(水・ガラス)に進むと、光は窮屈になって法線に近づくとイメージしよう!

Prístup ku všetkým dokumentom
Zlepši si známky
Pridaj sa k miliónom študentov
君の身のまわりには屈折の例がたくさんあるんだ。
コップの水に入れたストローが曲がって見える、プールの底が実際より浅く見える、お風呂で足が短く見える。これらは全部屈折のせいなんだ。
水中の物体から出た光が水面で屈折して目に届く。でも脳は「光はまっすぐ来た」と思い込むから、実際の位置より浅いところに物があるように見えちゃうんだ。
💡 実生活での応用: この知識があれば、釣りで魚の実際の位置を予想したり、水中での物の見え方が理解できるよ!

Prístup ku všetkým dokumentom
Zlepši si známky
Pridaj sa k miliónom študentov
作図問題は必ずテストに出るから、しっかり練習しよう。
反射の作図では、まず法線を描くことから始める。入射光と法線の間の角が入射角、反射光と法線の間の角が反射角だ。
例えば入射角が30°なら、反射角も30°になる。法線を基準にして、分度器で正確に30°測って反射光を描けば完璧だ。
定規と分度器は必須アイテム。作図は正確性が命だからね。
📐 作図のコツ: 法線は必ず点線で描き、光線は実線に矢印をつけよう。これが基本スタイルだ!

Prístup ku všetkým dokumentom
Zlepši si známky
Pridaj sa k miliónom študentov
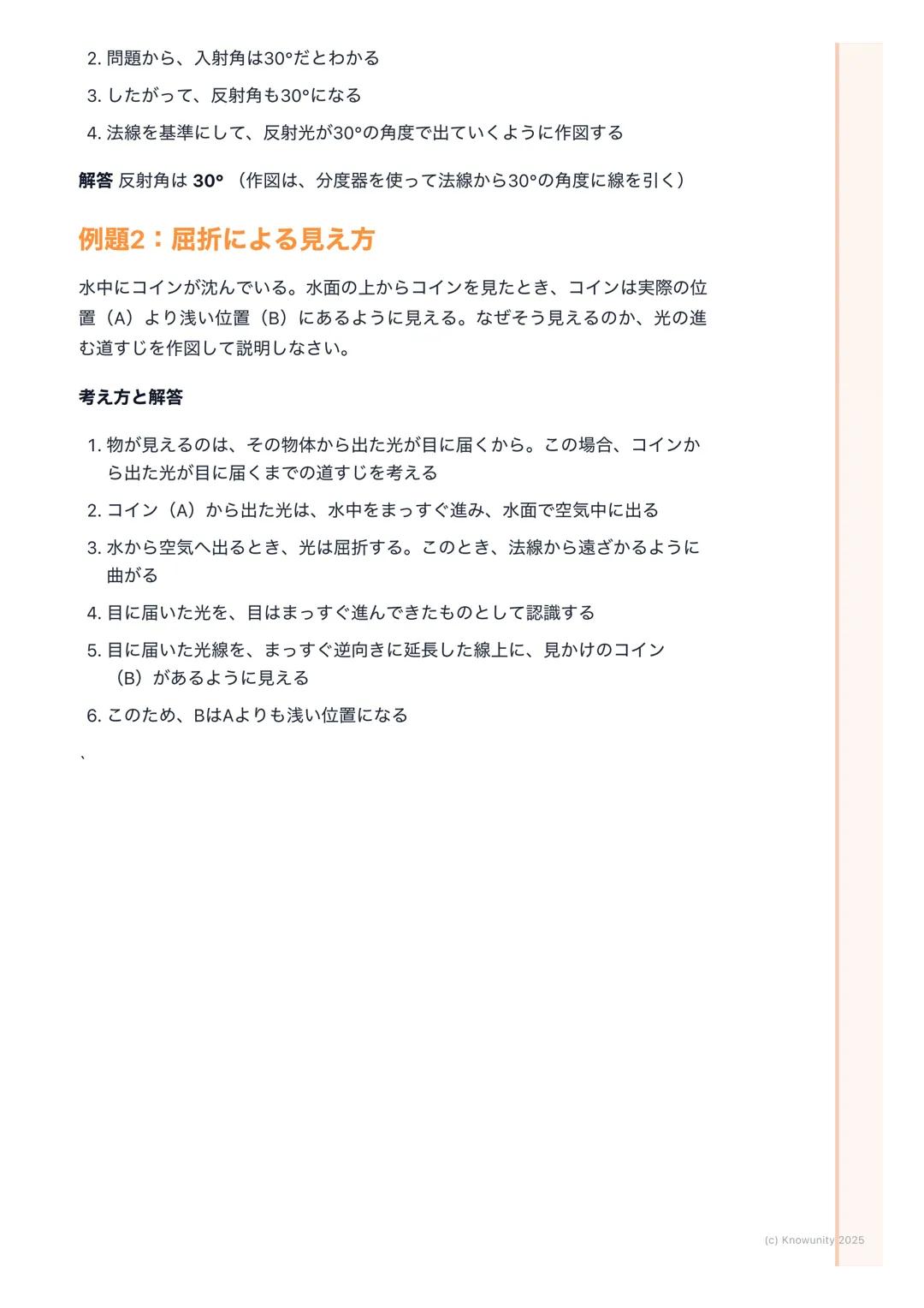
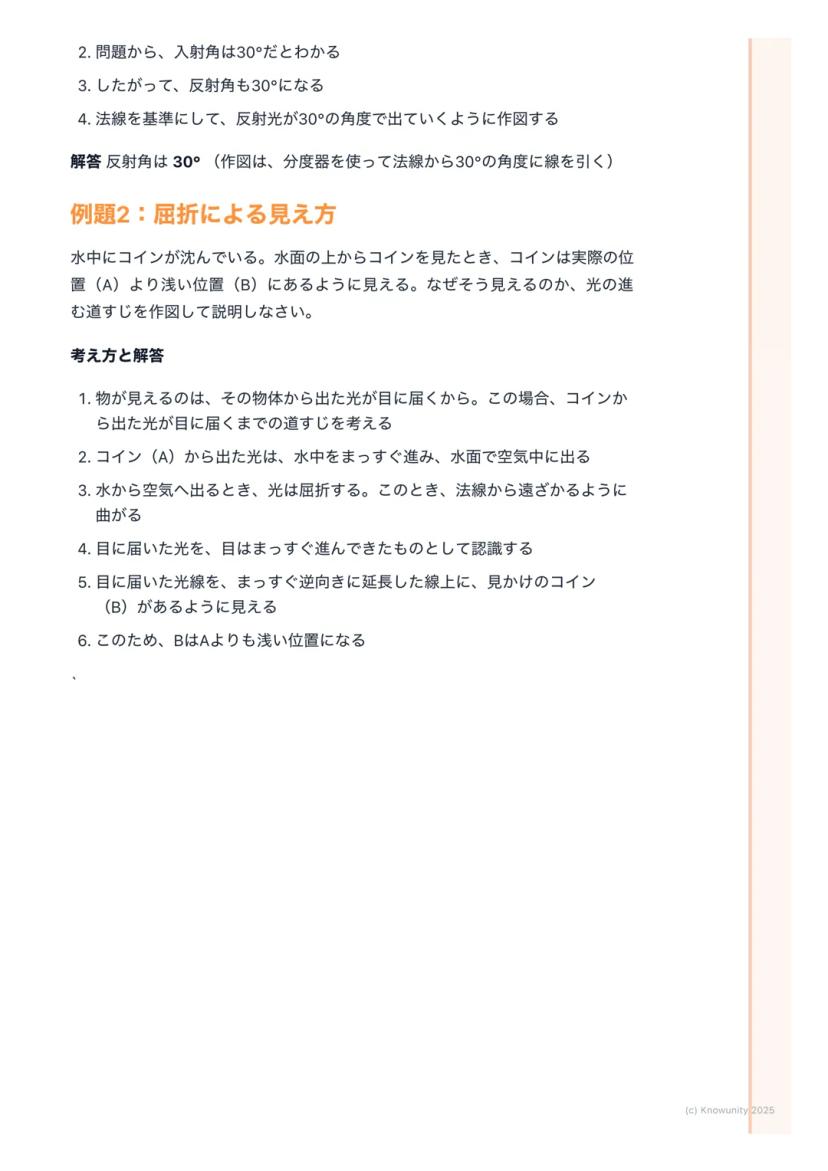
水中のコインが浅く見える問題は、理科のテストの定番だ。
コインから出た光が水中をまっすぐ進み、水面で空気中に出るとき屈折する。この光が目に届くと、脳は「光はまっすぐ来た」と判断して、実際より浅い位置にコインがあると認識するんだ。
作図するときは、コインから出た光線を描き、水面での屈折を正確に表現する。そして目に届いた光線を逆向きに延長すると、見かけの位置がわかる。
📝 解答のポイント: 「光が屈折するため、脳は直進してきたと認識するから」という説明を必ず書こう!

Prístup ku všetkým dokumentom
Zlepši si známky
Pridaj sa k miliónom študentov
テストで確実に点を取るために、これらのポイントを押さえよう。
作図問題では法線を必ず描く。角度を測るときは、鏡の面ではなく法線からの角度を答える。「鏡の面となす角」の問題は、90°から引き算することを忘れずに。
用語の区別も大切だ。光源と光を反射するものの違い、実像と虚像の違いをしっかり理解しておこう。
屈折の方向も混乱しやすいポイント。空気→水と水→空気で、どちらに曲がるかを確実に覚えよう。
🎯 最終チェック: 練習問題を解くときは、必ず理由も一緒に答える習慣をつけよう!

Prístup ku všetkým dokumentom
Zlepši si známky
Pridaj sa k miliónom študentov
光の学習で覚えるべきことをもう一度整理しよう。
光の直進:同じ物質の中をまっすぐ進む。影や針穴写真機で確認できる現象だ。
光の反射:鏡などではね返る現象。反射の法則「入射角=反射角」は絶対暗記。角度は法線から測ることを忘れずに。
光の屈折:違う物質に入るときに曲がる現象。空気→水では法線に近づき、水→空気では法線から遠ざかる。
これらの知識があれば、光に関する問題はもう怖くない!日常生活でも光の現象に興味を持って観察してみよう。
🌟 応用: この知識を使って、虫眼鏡やカメラの仕組みも理解できるようになるよ!
Náš AI Companion je AI nástroj zameraný na študentov, ktorý ponúka viac ako len odpovede. Postavený na miliónoch zdrojov Knowunity poskytuje relevantné informácie, personalizované študijné plány, kvízy a obsah priamo v chate, prispôsobujúc sa tvojej individuálnej ceste učenia.
Aplikáciu si môžeš stiahnuť z Google Play Store a Apple App Store.
Presne tak! Užívaj si bezplatný prístup k študijnému obsahu, spájaj sa s ostatnými študentmi a získaj okamžitú pomoc – všetko na dosah ruky.
3
Inteligentné nástroje NEW
Premeň túto poznámku na: ✓ 50+ cvičných otázok ✓ Interaktívne kartičky ✓ Kompletný skúšobný test ✓ Osnovy esejí
App Store
Google Play
Appka je veľmi jednoduchá na používanie a má super dizajn. Zatiaľ som našiel všetko, čo som hľadal, a naučil sa veľa z prezentácií! Určite ju použijem na školskú úlohu! A samozrejme mi to aj veľmi pomáha ako inšpirácia.
Stefan S
iOS používateľ
Táto appka je naozaj skvelá. Je tu toľko študijných poznámok a pomoci [...]. Môj problémový predmet je napríklad francúzština a appka má toľko možností pomoci. Vďaka tejto appke som si zlepšil francúzštinu. Odporúčal by som ju každému.
Samantha Klich
Android používateľka
Wow, som naozaj ohromený. Vyskúšal som túto appku, lebo som ju videl mnohokrát inzerovať a bol som úplne ohromený. Táto appka je TÁ POMOC, ktorú chceš do školy a hlavne ponúka toľko vecí, ako cvičenia a faktové listy, ktoré mi osobne VEĽMI pomohli.
Anna
iOS používateľka
Najlepšia aplikácia na svete! Nemám slová, lebo je príliš dobrá
Thomas R
iOS užívateľ
Jednoducho úžasná. Vďaka nej sa učím 10x lepšie, táto appka je jasná 10/10. Veľmi ju odporúčam každému. Môžem si pozerať a vyhľadávať poznámky. Môžem si ich uložiť do priečinka predmetu. Môžem si ich zopakovať kedykoľvek, keď sa vrátim. Ak si túto appku ešte neskúsil, naozaj si o veľa prichádzaš.
Basil
Android užívateľ
Táto appka mi dodala oveľa viac sebavedomia pri príprave na skúšky, nielen vďaka tomu, že posilnila moju vlastnú sebadôveru cez funkcie, ktoré ti umožňujú spojiť sa s ostatnými a necítiť sa osamelý, ale aj kvôli tomu, ako je samotná appka zameraná na to, aby si sa cítil lepšie. Ľahko sa v nej orientuješ, je zábavná na používanie a pomáha každému, kto sa trápí úplne s čímkoľvek.
David K
iOS užívateľ
Appka je super! Stačí zadať tému do vyhľadávača a hneď dostanem odpoveď. Nemusím pozerať 10 YouTube videí, aby som niečo pochopil, takže šetrím čas. Rozhodne odporúčam!
Sudenaz Ocak
používateľ Androidu
V škole som bol fakt slabý z matiky, ale vďaka tejto appke sa mi už darí lepšie. Som tak vďačný, že ste ju vytvorili.
Greenlight Bonnie
používateľ Androidu
veľmi spoľahlivá appka, ktorá ti pomôže a rozšíri tvoje znalosti z matiky, angličtiny a ďalších súvisiacich tém vo tvojej práci. prosím používaj túto appku ak sa trápiš v nejakých oblastiach, táto appka je na to kľúčová. škoda že som nenapísal recenziu skôr. a je aj zadarmo takže si s tým nemusíš robiť starosti.
Rohan U
Android užívateľ
Viem, že veľa appiek používa falošné účty na to, aby si vylepšili recenzie, ale táto appka si všetko zaslúži. Pôvodne som dostávala 4 z angličtiny a tentoraz som mala 7. O tejto appke som sa dozvedela len 3 dni pred skúškou a pomohla mi VEĽMI. Prosím naozaj mi ver a použi ju, som si istá, že aj ty uvidíš pokrok.
Xander S
iOS užívateľ
KVÍZY A KARTIČKY SÚ SUPER UŽITOČNÉ A MILUJEM Knowunity AI. JE TO AKO CHATGPT ALE CHYTREJŠÍ!! POMOHOL MI AJ S PROBLÉMAMI S MASCAROU!! A SAMOZREJME AJ S NORMÁLNYMI PREDMETMI! JASNÉ 😍😁😲🤑💗✨🎀😮
Elisha
iOS užívateľ
Táto appka je naozaj top. Opakovanie mi príde strašne nudné, ale táto appka to robí tak ľahké organizovať to všetko a potom si môžeš nechať bezplatné AI otestovať sa, čo je super a môžeš jednoducho nahrať svoje vlastné veci. veľmi odporúčam ako niekto kto má práve skúšobné testy
Paul T
iOS užívateľ
Appka je veľmi jednoduchá na používanie a má super dizajn. Zatiaľ som našiel všetko, čo som hľadal, a naučil sa veľa z prezentácií! Určite ju použijem na školskú úlohu! A samozrejme mi to aj veľmi pomáha ako inšpirácia.
Stefan S
iOS používateľ
Táto appka je naozaj skvelá. Je tu toľko študijných poznámok a pomoci [...]. Môj problémový predmet je napríklad francúzština a appka má toľko možností pomoci. Vďaka tejto appke som si zlepšil francúzštinu. Odporúčal by som ju každému.
Samantha Klich
Android používateľka
Wow, som naozaj ohromený. Vyskúšal som túto appku, lebo som ju videl mnohokrát inzerovať a bol som úplne ohromený. Táto appka je TÁ POMOC, ktorú chceš do školy a hlavne ponúka toľko vecí, ako cvičenia a faktové listy, ktoré mi osobne VEĽMI pomohli.
Anna
iOS používateľka
Najlepšia aplikácia na svete! Nemám slová, lebo je príliš dobrá
Thomas R
iOS užívateľ
Jednoducho úžasná. Vďaka nej sa učím 10x lepšie, táto appka je jasná 10/10. Veľmi ju odporúčam každému. Môžem si pozerať a vyhľadávať poznámky. Môžem si ich uložiť do priečinka predmetu. Môžem si ich zopakovať kedykoľvek, keď sa vrátim. Ak si túto appku ešte neskúsil, naozaj si o veľa prichádzaš.
Basil
Android užívateľ
Táto appka mi dodala oveľa viac sebavedomia pri príprave na skúšky, nielen vďaka tomu, že posilnila moju vlastnú sebadôveru cez funkcie, ktoré ti umožňujú spojiť sa s ostatnými a necítiť sa osamelý, ale aj kvôli tomu, ako je samotná appka zameraná na to, aby si sa cítil lepšie. Ľahko sa v nej orientuješ, je zábavná na používanie a pomáha každému, kto sa trápí úplne s čímkoľvek.
David K
iOS užívateľ
Appka je super! Stačí zadať tému do vyhľadávača a hneď dostanem odpoveď. Nemusím pozerať 10 YouTube videí, aby som niečo pochopil, takže šetrím čas. Rozhodne odporúčam!
Sudenaz Ocak
používateľ Androidu
V škole som bol fakt slabý z matiky, ale vďaka tejto appke sa mi už darí lepšie. Som tak vďačný, že ste ju vytvorili.
Greenlight Bonnie
používateľ Androidu
veľmi spoľahlivá appka, ktorá ti pomôže a rozšíri tvoje znalosti z matiky, angličtiny a ďalších súvisiacich tém vo tvojej práci. prosím používaj túto appku ak sa trápiš v nejakých oblastiach, táto appka je na to kľúčová. škoda že som nenapísal recenziu skôr. a je aj zadarmo takže si s tým nemusíš robiť starosti.
Rohan U
Android užívateľ
Viem, že veľa appiek používa falošné účty na to, aby si vylepšili recenzie, ale táto appka si všetko zaslúži. Pôvodne som dostávala 4 z angličtiny a tentoraz som mala 7. O tejto appke som sa dozvedela len 3 dni pred skúškou a pomohla mi VEĽMI. Prosím naozaj mi ver a použi ju, som si istá, že aj ty uvidíš pokrok.
Xander S
iOS užívateľ
KVÍZY A KARTIČKY SÚ SUPER UŽITOČNÉ A MILUJEM Knowunity AI. JE TO AKO CHATGPT ALE CHYTREJŠÍ!! POMOHOL MI AJ S PROBLÉMAMI S MASCAROU!! A SAMOZREJME AJ S NORMÁLNYMI PREDMETMI! JASNÉ 😍😁😲🤑💗✨🎀😮
Elisha
iOS užívateľ
Táto appka je naozaj top. Opakovanie mi príde strašne nudné, ale táto appka to robí tak ľahké organizovať to všetko a potom si môžeš nechať bezplatné AI otestovať sa, čo je super a môžeš jednoducho nahrať svoje vlastné veci. veľmi odporúčam ako niekto kto má práve skúšobné testy
Paul T
iOS užívateľ