理科の実験でよく見る「物質が水に溶ける」現象には、実はしっかりとした法則があるんだ。溶解度と再結晶を理解すれば、なぜ熱い砂糖水を冷やすと結晶ができるのか、計算問題も簡単に解けるようになるよ。
Zaregistruj sa, aby si videl obsahJe to zadarmo!
Prístup ku všetkým dokumentom
Zlepši si známky
Pridaj sa k miliónom študentov
Knowunity AI
Predmety
Triangle Congruence and Similarity Theorems
Triangle Properties and Classification
Linear Equations and Graphs
Geometric Angle Relationships
Trigonometric Functions and Identities
Equation Solving Techniques
Circle Geometry Fundamentals
Division Operations and Methods
Basic Differentiation Rules
Exponent and Logarithm Properties
Zobraziť všetky témy
Human Organ Systems
Reproductive Cell Cycles
Biological Sciences Subdisciplines
Cellular Energy Metabolism
Autotrophic Energy Processes
Inheritance Patterns and Principles
Biomolecular Structure and Organization
Cell Cycle and Division Mechanics
Cellular Organization and Development
Biological Structural Organization
Zobraziť všetky témy
Chemical Sciences and Applications
Atomic Structure and Composition
Molecular Electron Structure Representation
Atomic Electron Behavior
Matter Properties and Water
Mole Concept and Calculations
Gas Laws and Behavior
Periodic Table Organization
Chemical Thermodynamics Fundamentals
Chemical Bond Types and Properties
Zobraziť všetky témy
European Renaissance and Enlightenment
European Cultural Movements 800-1920
American Revolution Era 1763-1797
American Civil War 1861-1865
Global Imperial Systems
Mongol and Chinese Dynasties
U.S. Presidents and World Leaders
Historical Sources and Documentation
World Wars Era and Impact
World Religious Systems
Zobraziť všetky témy
Classic and Contemporary Novels
Literary Character Analysis
Rhetorical Theory and Practice
Classic Literary Narratives
Reading Analysis and Interpretation
Narrative Structure and Techniques
English Language Components
Influential English-Language Authors
Basic Sentence Structure
Narrative Voice and Perspective
Zobraziť všetky témy
31
•
Aktualizované Apr 9, 2026
•
理科の実験でよく見る「物質が水に溶ける」現象には、実はしっかりとした法則があるんだ。溶解度と再結晶を理解すれば、なぜ熱い砂糖水を冷やすと結晶ができるのか、計算問題も簡単に解けるようになるよ。







君たちが実験で使ったことがある食塩や砂糖、これらが水に溶ける量には実は限界がある。この限界を知ることで、物質を思い通りに取り出せるようになるんだ。
まず覚えておきたい用語がある。溶質(溶ける物質)、溶媒(溶かす液体)、溶液(混ざった全体)の3つだ。そして最も重要なのが溶解度で、これは100gの水に溶ける溶質の最大質量を表している。
質量パーセント濃度の計算も頻出だ。公式は「溶質の質量 ÷ 溶液の質量 × 100」。ここで注意したいのは、分母は溶液全体の重さということ。水だけの重さじゃないよ。
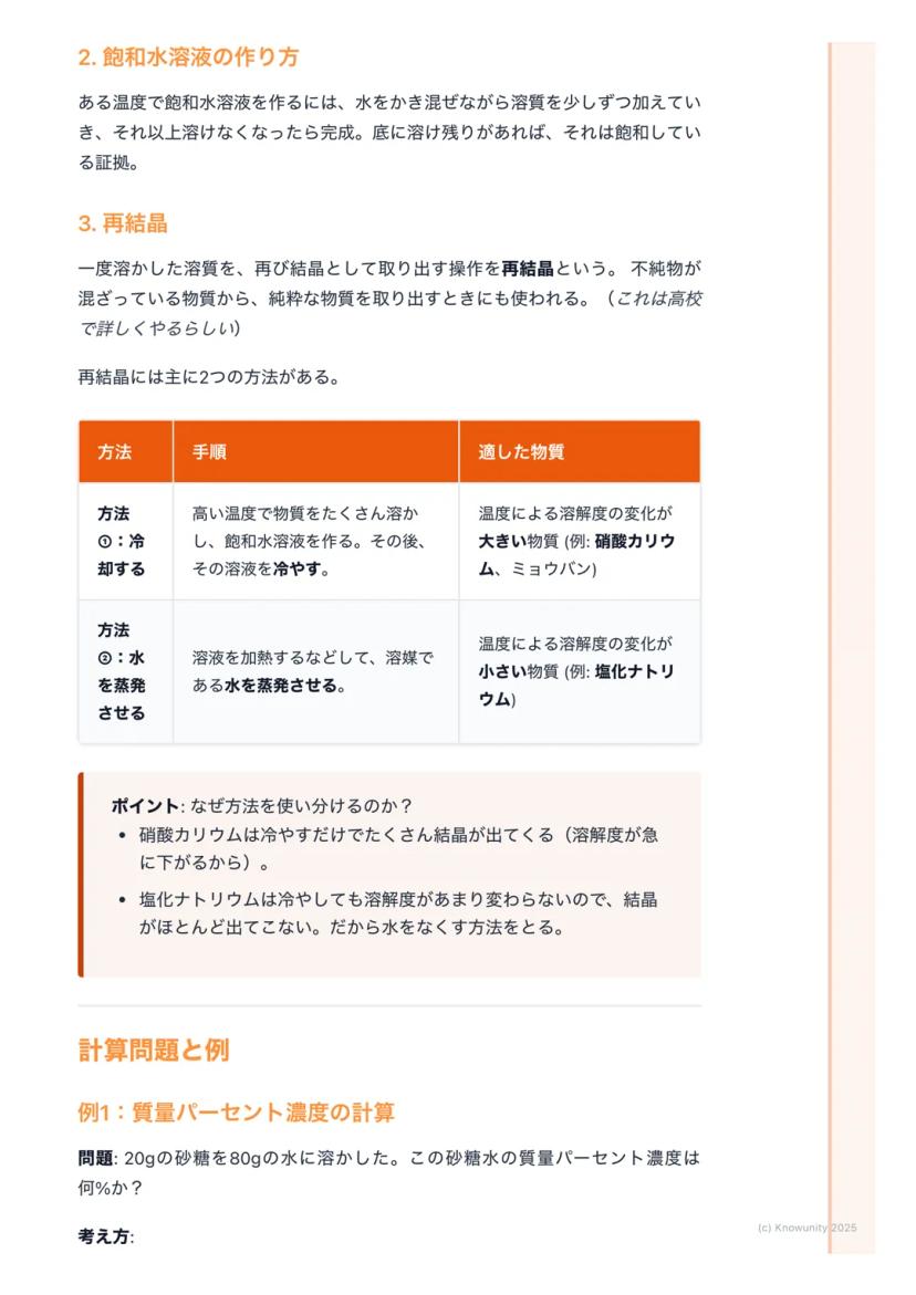
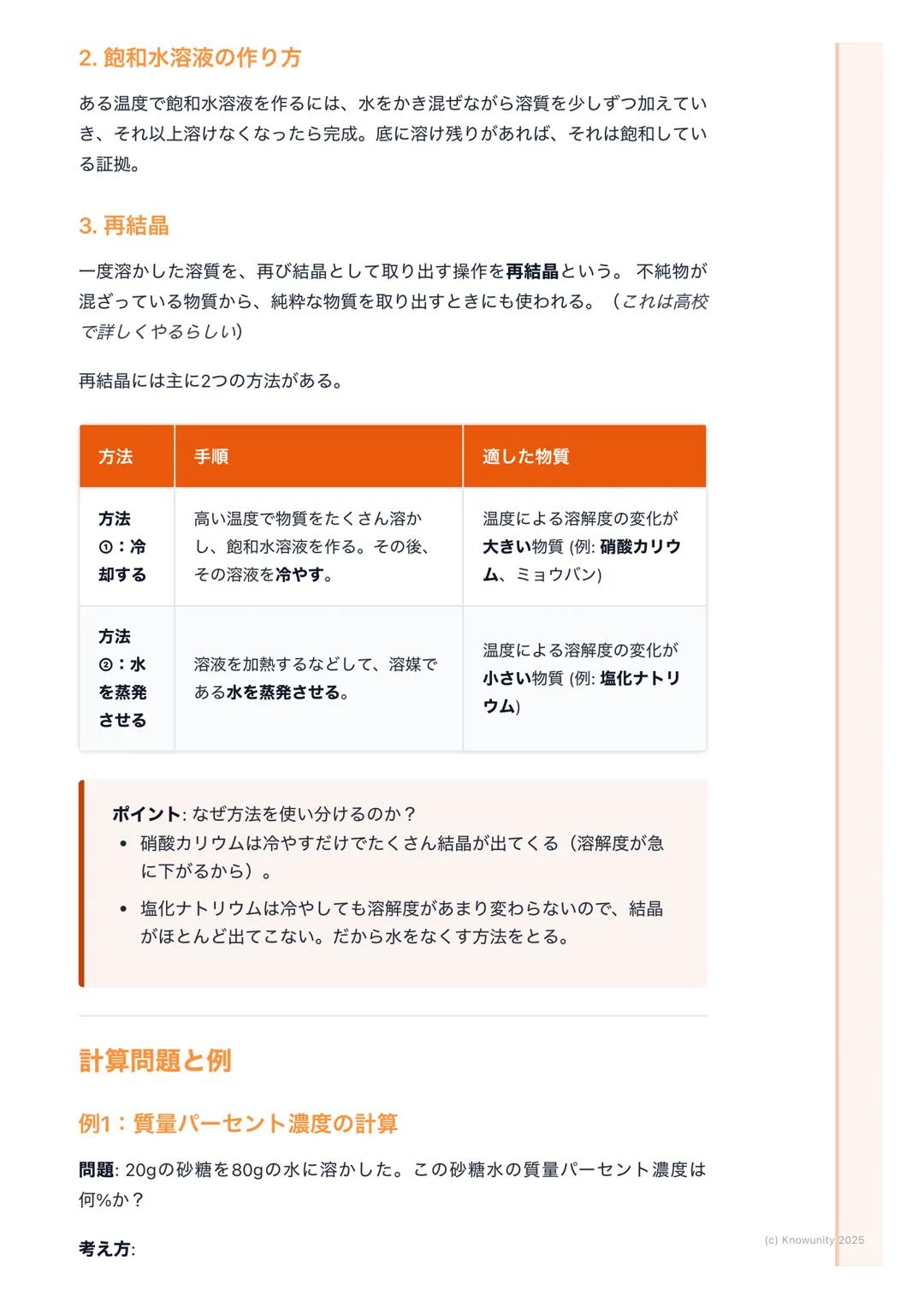
ここがポイント! 溶解度は温度によって変わる。この性質を利用して物質を取り出すのが再結晶だ。

溶解度曲線は横軸が温度、縦軸が溶解度を表すグラフだ。このグラフを見れば、その物質がどんな性質を持っているかすぐにわかる。
硝酸カリウムのような物質は、温度が上がると溶解度が急激に増える。60℃では100gの水に109gも溶けるのに、20℃では32gしか溶けない。一方、塩化ナトリウム(食塩)は温度が変わってもあまり溶解度が変わらない。
この違いが、後で学ぶ再結晶の方法選択に直結している。グラフの傾きが急な物質ほど、温度を下げるだけで結晶がたくさん出てくるんだ。
テスト対策! グラフから数値を読み取る問題では、目盛りをしっかり確認しよう。1目盛りがいくつを表すか見落とすと間違えるよ。

再結晶は、一度溶かした物質を再び結晶として取り出す技術だ。不純物を取り除いて純粋な物質を得るためにも使われる。
方法は2つある。冷却法は高温で飽和水溶液を作ってから冷やす方法で、硝酸カリウムやミョウバンに適している。蒸発法は水を蒸発させる方法で、塩化ナトリウムのような物質に使う。
なぜ使い分けるかというと、硝酸カリウムは冷やすだけで溶解度が急激に下がるから結晶がどんどん出てくる。でも塩化ナトリウムは冷やしても溶解度があまり変わらないから、水を減らして強制的に結晶を出すんだ。
実験のコツ! 再結晶では、どちらの方法を選ぶかが成功の鍵。溶解度曲線の傾きを見て判断しよう。

質量パーセント濃度の計算は、手順を覚えれば簡単だ。20gの砂糖を80gの水に溶かした場合、溶液全体は100gになる。だから濃度は20g ÷ 100g × 100 = 20%となる。
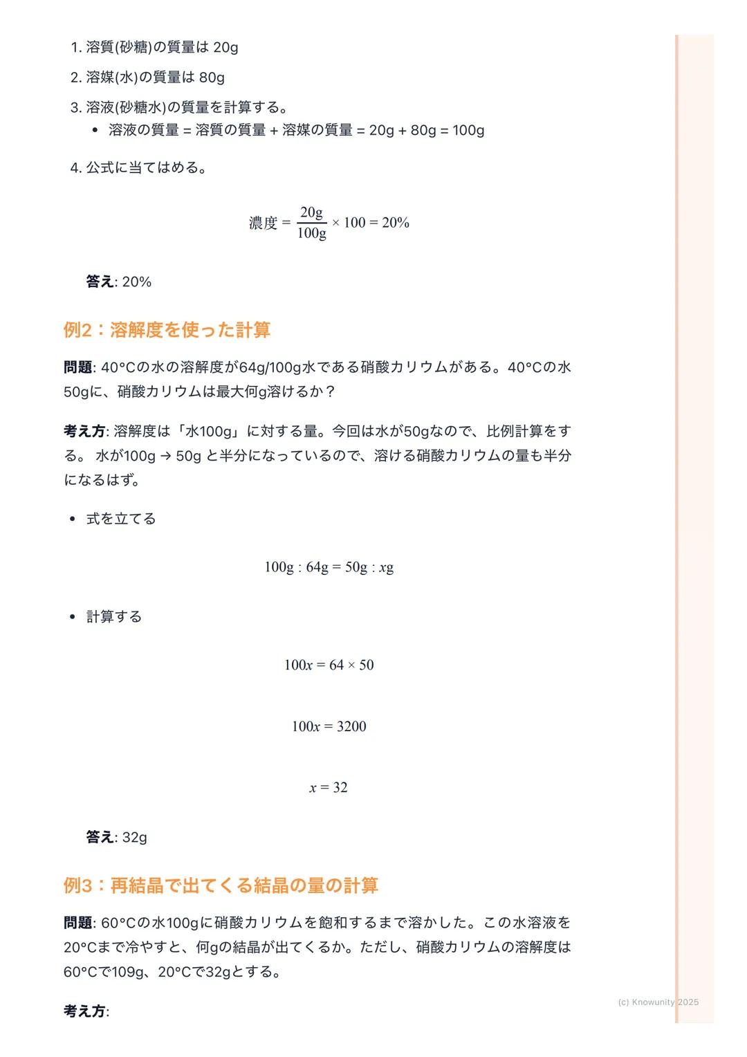
溶解度を使った計算では、比例の考え方が重要だ。水100gに64g溶ける物質なら、水50gには32g溶ける。「100g : 64g = 50g : x g」の式を作って解けばOK。
計算ミスを防ぐには、まず何を求めているかを明確にして、単位も忘れずに書くこと。特に水の量が100g以外の問題では、必ず比例計算が必要になる。
計算のポイント! 溶液の質量 = 溶質の質量 + 溶媒の質量。この関係を忘れると計算が狂うよ。

再結晶で出てくる結晶の量を計算する問題は、温度変化による溶解度の差がカギだ。60℃で109g溶けていた硝酸カリウムを20℃まで冷やすと、32gしか溶けていられない。だから109g - 32g = 77gの結晶が出てくる。
テストでよく出るポイントを整理しよう。溶解度の定義では「100gの水に」「最大」がキーワード。質量パーセント濃度では分母を間違えないこと。グラフ問題では目盛りの確認を忘れずに。
「硝酸カリウムは冷却、塩化ナトリウムは蒸発」の組み合わせは必須知識だ。なぜそうするのか、理由も説明できるようになっておこう。溶解度曲線の傾きの違いが根本原因だからね。
テスト必勝法! 計算問題では、水の量が100gとは限らない。50gや200gの場合があるから、必ず比例計算を意識しよう。

Náš AI Companion je AI nástroj zameraný na študentov, ktorý ponúka viac ako len odpovede. Postavený na miliónoch zdrojov Knowunity poskytuje relevantné informácie, personalizované študijné plány, kvízy a obsah priamo v chate, prispôsobujúc sa tvojej individuálnej ceste učenia.
Aplikáciu si môžeš stiahnuť z Google Play Store a Apple App Store.
Presne tak! Užívaj si bezplatný prístup k študijnému obsahu, spájaj sa s ostatnými študentmi a získaj okamžitú pomoc – všetko na dosah ruky.
App Store
Google Play
Appka je veľmi jednoduchá na používanie a má super dizajn. Zatiaľ som našiel všetko, čo som hľadal, a naučil sa veľa z prezentácií! Určite ju použijem na školskú úlohu! A samozrejme mi to aj veľmi pomáha ako inšpirácia.
Stefan S
iOS používateľ
Táto appka je naozaj skvelá. Je tu toľko študijných poznámok a pomoci [...]. Môj problémový predmet je napríklad francúzština a appka má toľko možností pomoci. Vďaka tejto appke som si zlepšil francúzštinu. Odporúčal by som ju každému.
Samantha Klich
Android používateľka
Wow, som naozaj ohromený. Vyskúšal som túto appku, lebo som ju videl mnohokrát inzerovať a bol som úplne ohromený. Táto appka je TÁ POMOC, ktorú chceš do školy a hlavne ponúka toľko vecí, ako cvičenia a faktové listy, ktoré mi osobne VEĽMI pomohli.
Anna
iOS používateľka
Najlepšia aplikácia na svete! Nemám slová, lebo je príliš dobrá
Thomas R
iOS užívateľ
Jednoducho úžasná. Vďaka nej sa učím 10x lepšie, táto appka je jasná 10/10. Veľmi ju odporúčam každému. Môžem si pozerať a vyhľadávať poznámky. Môžem si ich uložiť do priečinka predmetu. Môžem si ich zopakovať kedykoľvek, keď sa vrátim. Ak si túto appku ešte neskúsil, naozaj si o veľa prichádzaš.
Basil
Android užívateľ
Táto appka mi dodala oveľa viac sebavedomia pri príprave na skúšky, nielen vďaka tomu, že posilnila moju vlastnú sebadôveru cez funkcie, ktoré ti umožňujú spojiť sa s ostatnými a necítiť sa osamelý, ale aj kvôli tomu, ako je samotná appka zameraná na to, aby si sa cítil lepšie. Ľahko sa v nej orientuješ, je zábavná na používanie a pomáha každému, kto sa trápí úplne s čímkoľvek.
David K
iOS užívateľ
Appka je super! Stačí zadať tému do vyhľadávača a hneď dostanem odpoveď. Nemusím pozerať 10 YouTube videí, aby som niečo pochopil, takže šetrím čas. Rozhodne odporúčam!
Sudenaz Ocak
používateľ Androidu
V škole som bol fakt slabý z matiky, ale vďaka tejto appke sa mi už darí lepšie. Som tak vďačný, že ste ju vytvorili.
Greenlight Bonnie
používateľ Androidu
veľmi spoľahlivá appka, ktorá ti pomôže a rozšíri tvoje znalosti z matiky, angličtiny a ďalších súvisiacich tém vo tvojej práci. prosím používaj túto appku ak sa trápiš v nejakých oblastiach, táto appka je na to kľúčová. škoda že som nenapísal recenziu skôr. a je aj zadarmo takže si s tým nemusíš robiť starosti.
Rohan U
Android užívateľ
Viem, že veľa appiek používa falošné účty na to, aby si vylepšili recenzie, ale táto appka si všetko zaslúži. Pôvodne som dostávala 4 z angličtiny a tentoraz som mala 7. O tejto appke som sa dozvedela len 3 dni pred skúškou a pomohla mi VEĽMI. Prosím naozaj mi ver a použi ju, som si istá, že aj ty uvidíš pokrok.
Xander S
iOS užívateľ
KVÍZY A KARTIČKY SÚ SUPER UŽITOČNÉ A MILUJEM Knowunity AI. JE TO AKO CHATGPT ALE CHYTREJŠÍ!! POMOHOL MI AJ S PROBLÉMAMI S MASCAROU!! A SAMOZREJME AJ S NORMÁLNYMI PREDMETMI! JASNÉ 😍😁😲🤑💗✨🎀😮
Elisha
iOS užívateľ
Táto appka je naozaj top. Opakovanie mi príde strašne nudné, ale táto appka to robí tak ľahké organizovať to všetko a potom si môžeš nechať bezplatné AI otestovať sa, čo je super a môžeš jednoducho nahrať svoje vlastné veci. veľmi odporúčam ako niekto kto má práve skúšobné testy
Paul T
iOS užívateľ
Appka je veľmi jednoduchá na používanie a má super dizajn. Zatiaľ som našiel všetko, čo som hľadal, a naučil sa veľa z prezentácií! Určite ju použijem na školskú úlohu! A samozrejme mi to aj veľmi pomáha ako inšpirácia.
Stefan S
iOS používateľ
Táto appka je naozaj skvelá. Je tu toľko študijných poznámok a pomoci [...]. Môj problémový predmet je napríklad francúzština a appka má toľko možností pomoci. Vďaka tejto appke som si zlepšil francúzštinu. Odporúčal by som ju každému.
Samantha Klich
Android používateľka
Wow, som naozaj ohromený. Vyskúšal som túto appku, lebo som ju videl mnohokrát inzerovať a bol som úplne ohromený. Táto appka je TÁ POMOC, ktorú chceš do školy a hlavne ponúka toľko vecí, ako cvičenia a faktové listy, ktoré mi osobne VEĽMI pomohli.
Anna
iOS používateľka
Najlepšia aplikácia na svete! Nemám slová, lebo je príliš dobrá
Thomas R
iOS užívateľ
Jednoducho úžasná. Vďaka nej sa učím 10x lepšie, táto appka je jasná 10/10. Veľmi ju odporúčam každému. Môžem si pozerať a vyhľadávať poznámky. Môžem si ich uložiť do priečinka predmetu. Môžem si ich zopakovať kedykoľvek, keď sa vrátim. Ak si túto appku ešte neskúsil, naozaj si o veľa prichádzaš.
Basil
Android užívateľ
Táto appka mi dodala oveľa viac sebavedomia pri príprave na skúšky, nielen vďaka tomu, že posilnila moju vlastnú sebadôveru cez funkcie, ktoré ti umožňujú spojiť sa s ostatnými a necítiť sa osamelý, ale aj kvôli tomu, ako je samotná appka zameraná na to, aby si sa cítil lepšie. Ľahko sa v nej orientuješ, je zábavná na používanie a pomáha každému, kto sa trápí úplne s čímkoľvek.
David K
iOS užívateľ
Appka je super! Stačí zadať tému do vyhľadávača a hneď dostanem odpoveď. Nemusím pozerať 10 YouTube videí, aby som niečo pochopil, takže šetrím čas. Rozhodne odporúčam!
Sudenaz Ocak
používateľ Androidu
V škole som bol fakt slabý z matiky, ale vďaka tejto appke sa mi už darí lepšie. Som tak vďačný, že ste ju vytvorili.
Greenlight Bonnie
používateľ Androidu
veľmi spoľahlivá appka, ktorá ti pomôže a rozšíri tvoje znalosti z matiky, angličtiny a ďalších súvisiacich tém vo tvojej práci. prosím používaj túto appku ak sa trápiš v nejakých oblastiach, táto appka je na to kľúčová. škoda že som nenapísal recenziu skôr. a je aj zadarmo takže si s tým nemusíš robiť starosti.
Rohan U
Android užívateľ
Viem, že veľa appiek používa falošné účty na to, aby si vylepšili recenzie, ale táto appka si všetko zaslúži. Pôvodne som dostávala 4 z angličtiny a tentoraz som mala 7. O tejto appke som sa dozvedela len 3 dni pred skúškou a pomohla mi VEĽMI. Prosím naozaj mi ver a použi ju, som si istá, že aj ty uvidíš pokrok.
Xander S
iOS užívateľ
KVÍZY A KARTIČKY SÚ SUPER UŽITOČNÉ A MILUJEM Knowunity AI. JE TO AKO CHATGPT ALE CHYTREJŠÍ!! POMOHOL MI AJ S PROBLÉMAMI S MASCAROU!! A SAMOZREJME AJ S NORMÁLNYMI PREDMETMI! JASNÉ 😍😁😲🤑💗✨🎀😮
Elisha
iOS užívateľ
Táto appka je naozaj top. Opakovanie mi príde strašne nudné, ale táto appka to robí tak ľahké organizovať to všetko a potom si môžeš nechať bezplatné AI otestovať sa, čo je super a môžeš jednoducho nahrať svoje vlastné veci. veľmi odporúčam ako niekto kto má práve skúšobné testy
Paul T
iOS užívateľ
理科の実験でよく見る「物質が水に溶ける」現象には、実はしっかりとした法則があるんだ。溶解度と再結晶を理解すれば、なぜ熱い砂糖水を冷やすと結晶ができるのか、計算問題も簡単に解けるようになるよ。

Prístup ku všetkým dokumentom
Zlepši si známky
Pridaj sa k miliónom študentov
君たちが実験で使ったことがある食塩や砂糖、これらが水に溶ける量には実は限界がある。この限界を知ることで、物質を思い通りに取り出せるようになるんだ。
まず覚えておきたい用語がある。溶質(溶ける物質)、溶媒(溶かす液体)、溶液(混ざった全体)の3つだ。そして最も重要なのが溶解度で、これは100gの水に溶ける溶質の最大質量を表している。
質量パーセント濃度の計算も頻出だ。公式は「溶質の質量 ÷ 溶液の質量 × 100」。ここで注意したいのは、分母は溶液全体の重さということ。水だけの重さじゃないよ。
ここがポイント! 溶解度は温度によって変わる。この性質を利用して物質を取り出すのが再結晶だ。

Prístup ku všetkým dokumentom
Zlepši si známky
Pridaj sa k miliónom študentov
溶解度曲線は横軸が温度、縦軸が溶解度を表すグラフだ。このグラフを見れば、その物質がどんな性質を持っているかすぐにわかる。
硝酸カリウムのような物質は、温度が上がると溶解度が急激に増える。60℃では100gの水に109gも溶けるのに、20℃では32gしか溶けない。一方、塩化ナトリウム(食塩)は温度が変わってもあまり溶解度が変わらない。
この違いが、後で学ぶ再結晶の方法選択に直結している。グラフの傾きが急な物質ほど、温度を下げるだけで結晶がたくさん出てくるんだ。
テスト対策! グラフから数値を読み取る問題では、目盛りをしっかり確認しよう。1目盛りがいくつを表すか見落とすと間違えるよ。

Prístup ku všetkým dokumentom
Zlepši si známky
Pridaj sa k miliónom študentov
再結晶は、一度溶かした物質を再び結晶として取り出す技術だ。不純物を取り除いて純粋な物質を得るためにも使われる。
方法は2つある。冷却法は高温で飽和水溶液を作ってから冷やす方法で、硝酸カリウムやミョウバンに適している。蒸発法は水を蒸発させる方法で、塩化ナトリウムのような物質に使う。
なぜ使い分けるかというと、硝酸カリウムは冷やすだけで溶解度が急激に下がるから結晶がどんどん出てくる。でも塩化ナトリウムは冷やしても溶解度があまり変わらないから、水を減らして強制的に結晶を出すんだ。
実験のコツ! 再結晶では、どちらの方法を選ぶかが成功の鍵。溶解度曲線の傾きを見て判断しよう。

Prístup ku všetkým dokumentom
Zlepši si známky
Pridaj sa k miliónom študentov
質量パーセント濃度の計算は、手順を覚えれば簡単だ。20gの砂糖を80gの水に溶かした場合、溶液全体は100gになる。だから濃度は20g ÷ 100g × 100 = 20%となる。
溶解度を使った計算では、比例の考え方が重要だ。水100gに64g溶ける物質なら、水50gには32g溶ける。「100g : 64g = 50g : x g」の式を作って解けばOK。
計算ミスを防ぐには、まず何を求めているかを明確にして、単位も忘れずに書くこと。特に水の量が100g以外の問題では、必ず比例計算が必要になる。
計算のポイント! 溶液の質量 = 溶質の質量 + 溶媒の質量。この関係を忘れると計算が狂うよ。

Prístup ku všetkým dokumentom
Zlepši si známky
Pridaj sa k miliónom študentov
再結晶で出てくる結晶の量を計算する問題は、温度変化による溶解度の差がカギだ。60℃で109g溶けていた硝酸カリウムを20℃まで冷やすと、32gしか溶けていられない。だから109g - 32g = 77gの結晶が出てくる。
テストでよく出るポイントを整理しよう。溶解度の定義では「100gの水に」「最大」がキーワード。質量パーセント濃度では分母を間違えないこと。グラフ問題では目盛りの確認を忘れずに。
「硝酸カリウムは冷却、塩化ナトリウムは蒸発」の組み合わせは必須知識だ。なぜそうするのか、理由も説明できるようになっておこう。溶解度曲線の傾きの違いが根本原因だからね。
テスト必勝法! 計算問題では、水の量が100gとは限らない。50gや200gの場合があるから、必ず比例計算を意識しよう。

Prístup ku všetkým dokumentom
Zlepši si známky
Pridaj sa k miliónom študentov
Náš AI Companion je AI nástroj zameraný na študentov, ktorý ponúka viac ako len odpovede. Postavený na miliónoch zdrojov Knowunity poskytuje relevantné informácie, personalizované študijné plány, kvízy a obsah priamo v chate, prispôsobujúc sa tvojej individuálnej ceste učenia.
Aplikáciu si môžeš stiahnuť z Google Play Store a Apple App Store.
Presne tak! Užívaj si bezplatný prístup k študijnému obsahu, spájaj sa s ostatnými študentmi a získaj okamžitú pomoc – všetko na dosah ruky.
0
Inteligentné nástroje NEW
Premeň túto poznámku na: ✓ 50+ cvičných otázok ✓ Interaktívne kartičky ✓ Kompletný skúšobný test ✓ Osnovy esejí
App Store
Google Play
Appka je veľmi jednoduchá na používanie a má super dizajn. Zatiaľ som našiel všetko, čo som hľadal, a naučil sa veľa z prezentácií! Určite ju použijem na školskú úlohu! A samozrejme mi to aj veľmi pomáha ako inšpirácia.
Stefan S
iOS používateľ
Táto appka je naozaj skvelá. Je tu toľko študijných poznámok a pomoci [...]. Môj problémový predmet je napríklad francúzština a appka má toľko možností pomoci. Vďaka tejto appke som si zlepšil francúzštinu. Odporúčal by som ju každému.
Samantha Klich
Android používateľka
Wow, som naozaj ohromený. Vyskúšal som túto appku, lebo som ju videl mnohokrát inzerovať a bol som úplne ohromený. Táto appka je TÁ POMOC, ktorú chceš do školy a hlavne ponúka toľko vecí, ako cvičenia a faktové listy, ktoré mi osobne VEĽMI pomohli.
Anna
iOS používateľka
Najlepšia aplikácia na svete! Nemám slová, lebo je príliš dobrá
Thomas R
iOS užívateľ
Jednoducho úžasná. Vďaka nej sa učím 10x lepšie, táto appka je jasná 10/10. Veľmi ju odporúčam každému. Môžem si pozerať a vyhľadávať poznámky. Môžem si ich uložiť do priečinka predmetu. Môžem si ich zopakovať kedykoľvek, keď sa vrátim. Ak si túto appku ešte neskúsil, naozaj si o veľa prichádzaš.
Basil
Android užívateľ
Táto appka mi dodala oveľa viac sebavedomia pri príprave na skúšky, nielen vďaka tomu, že posilnila moju vlastnú sebadôveru cez funkcie, ktoré ti umožňujú spojiť sa s ostatnými a necítiť sa osamelý, ale aj kvôli tomu, ako je samotná appka zameraná na to, aby si sa cítil lepšie. Ľahko sa v nej orientuješ, je zábavná na používanie a pomáha každému, kto sa trápí úplne s čímkoľvek.
David K
iOS užívateľ
Appka je super! Stačí zadať tému do vyhľadávača a hneď dostanem odpoveď. Nemusím pozerať 10 YouTube videí, aby som niečo pochopil, takže šetrím čas. Rozhodne odporúčam!
Sudenaz Ocak
používateľ Androidu
V škole som bol fakt slabý z matiky, ale vďaka tejto appke sa mi už darí lepšie. Som tak vďačný, že ste ju vytvorili.
Greenlight Bonnie
používateľ Androidu
veľmi spoľahlivá appka, ktorá ti pomôže a rozšíri tvoje znalosti z matiky, angličtiny a ďalších súvisiacich tém vo tvojej práci. prosím používaj túto appku ak sa trápiš v nejakých oblastiach, táto appka je na to kľúčová. škoda že som nenapísal recenziu skôr. a je aj zadarmo takže si s tým nemusíš robiť starosti.
Rohan U
Android užívateľ
Viem, že veľa appiek používa falošné účty na to, aby si vylepšili recenzie, ale táto appka si všetko zaslúži. Pôvodne som dostávala 4 z angličtiny a tentoraz som mala 7. O tejto appke som sa dozvedela len 3 dni pred skúškou a pomohla mi VEĽMI. Prosím naozaj mi ver a použi ju, som si istá, že aj ty uvidíš pokrok.
Xander S
iOS užívateľ
KVÍZY A KARTIČKY SÚ SUPER UŽITOČNÉ A MILUJEM Knowunity AI. JE TO AKO CHATGPT ALE CHYTREJŠÍ!! POMOHOL MI AJ S PROBLÉMAMI S MASCAROU!! A SAMOZREJME AJ S NORMÁLNYMI PREDMETMI! JASNÉ 😍😁😲🤑💗✨🎀😮
Elisha
iOS užívateľ
Táto appka je naozaj top. Opakovanie mi príde strašne nudné, ale táto appka to robí tak ľahké organizovať to všetko a potom si môžeš nechať bezplatné AI otestovať sa, čo je super a môžeš jednoducho nahrať svoje vlastné veci. veľmi odporúčam ako niekto kto má práve skúšobné testy
Paul T
iOS užívateľ
Appka je veľmi jednoduchá na používanie a má super dizajn. Zatiaľ som našiel všetko, čo som hľadal, a naučil sa veľa z prezentácií! Určite ju použijem na školskú úlohu! A samozrejme mi to aj veľmi pomáha ako inšpirácia.
Stefan S
iOS používateľ
Táto appka je naozaj skvelá. Je tu toľko študijných poznámok a pomoci [...]. Môj problémový predmet je napríklad francúzština a appka má toľko možností pomoci. Vďaka tejto appke som si zlepšil francúzštinu. Odporúčal by som ju každému.
Samantha Klich
Android používateľka
Wow, som naozaj ohromený. Vyskúšal som túto appku, lebo som ju videl mnohokrát inzerovať a bol som úplne ohromený. Táto appka je TÁ POMOC, ktorú chceš do školy a hlavne ponúka toľko vecí, ako cvičenia a faktové listy, ktoré mi osobne VEĽMI pomohli.
Anna
iOS používateľka
Najlepšia aplikácia na svete! Nemám slová, lebo je príliš dobrá
Thomas R
iOS užívateľ
Jednoducho úžasná. Vďaka nej sa učím 10x lepšie, táto appka je jasná 10/10. Veľmi ju odporúčam každému. Môžem si pozerať a vyhľadávať poznámky. Môžem si ich uložiť do priečinka predmetu. Môžem si ich zopakovať kedykoľvek, keď sa vrátim. Ak si túto appku ešte neskúsil, naozaj si o veľa prichádzaš.
Basil
Android užívateľ
Táto appka mi dodala oveľa viac sebavedomia pri príprave na skúšky, nielen vďaka tomu, že posilnila moju vlastnú sebadôveru cez funkcie, ktoré ti umožňujú spojiť sa s ostatnými a necítiť sa osamelý, ale aj kvôli tomu, ako je samotná appka zameraná na to, aby si sa cítil lepšie. Ľahko sa v nej orientuješ, je zábavná na používanie a pomáha každému, kto sa trápí úplne s čímkoľvek.
David K
iOS užívateľ
Appka je super! Stačí zadať tému do vyhľadávača a hneď dostanem odpoveď. Nemusím pozerať 10 YouTube videí, aby som niečo pochopil, takže šetrím čas. Rozhodne odporúčam!
Sudenaz Ocak
používateľ Androidu
V škole som bol fakt slabý z matiky, ale vďaka tejto appke sa mi už darí lepšie. Som tak vďačný, že ste ju vytvorili.
Greenlight Bonnie
používateľ Androidu
veľmi spoľahlivá appka, ktorá ti pomôže a rozšíri tvoje znalosti z matiky, angličtiny a ďalších súvisiacich tém vo tvojej práci. prosím používaj túto appku ak sa trápiš v nejakých oblastiach, táto appka je na to kľúčová. škoda že som nenapísal recenziu skôr. a je aj zadarmo takže si s tým nemusíš robiť starosti.
Rohan U
Android užívateľ
Viem, že veľa appiek používa falošné účty na to, aby si vylepšili recenzie, ale táto appka si všetko zaslúži. Pôvodne som dostávala 4 z angličtiny a tentoraz som mala 7. O tejto appke som sa dozvedela len 3 dni pred skúškou a pomohla mi VEĽMI. Prosím naozaj mi ver a použi ju, som si istá, že aj ty uvidíš pokrok.
Xander S
iOS užívateľ
KVÍZY A KARTIČKY SÚ SUPER UŽITOČNÉ A MILUJEM Knowunity AI. JE TO AKO CHATGPT ALE CHYTREJŠÍ!! POMOHOL MI AJ S PROBLÉMAMI S MASCAROU!! A SAMOZREJME AJ S NORMÁLNYMI PREDMETMI! JASNÉ 😍😁😲🤑💗✨🎀😮
Elisha
iOS užívateľ
Táto appka je naozaj top. Opakovanie mi príde strašne nudné, ale táto appka to robí tak ľahké organizovať to všetko a potom si môžeš nechať bezplatné AI otestovať sa, čo je super a môžeš jednoducho nahrať svoje vlastné veci. veľmi odporúčam ako niekto kto má práve skúšobné testy
Paul T
iOS užívateľ