地球上の気候は、その土地に住む人々の生活や農業に大きな影響を与えている。ドイツの気候学者ケッペンが作った気候区分を使えば、世界の複雑な気候を5つの主要な気候帯に分けて理解できるよ。
Zaregistruj sa, aby si videl obsahJe to zadarmo!
Prístup ku všetkým dokumentom
Zlepši si známky
Pridaj sa k miliónom študentov
Knowunity AI
Predmety
Triangle Congruence and Similarity Theorems
Triangle Properties and Classification
Linear Equations and Graphs
Geometric Angle Relationships
Trigonometric Functions and Identities
Equation Solving Techniques
Circle Geometry Fundamentals
Division Operations and Methods
Basic Differentiation Rules
Exponent and Logarithm Properties
Zobraziť všetky témy
Human Organ Systems
Reproductive Cell Cycles
Biological Sciences Subdisciplines
Cellular Energy Metabolism
Autotrophic Energy Processes
Inheritance Patterns and Principles
Biomolecular Structure and Organization
Cell Cycle and Division Mechanics
Cellular Organization and Development
Biological Structural Organization
Zobraziť všetky témy
Chemical Sciences and Applications
Atomic Structure and Composition
Molecular Electron Structure Representation
Atomic Electron Behavior
Matter Properties and Water
Mole Concept and Calculations
Gas Laws and Behavior
Periodic Table Organization
Chemical Thermodynamics Fundamentals
Chemical Bond Types and Properties
Zobraziť všetky témy
European Renaissance and Enlightenment
European Cultural Movements 800-1920
American Revolution Era 1763-1797
American Civil War 1861-1865
Global Imperial Systems
Mongol and Chinese Dynasties
U.S. Presidents and World Leaders
Historical Sources and Documentation
World Wars Era and Impact
World Religious Systems
Zobraziť všetky témy
Classic and Contemporary Novels
Literary Character Analysis
Rhetorical Theory and Practice
Classic Literary Narratives
Reading Analysis and Interpretation
Narrative Structure and Techniques
English Language Components
Influential English-Language Authors
Basic Sentence Structure
Narrative Voice and Perspective
Zobraziť všetky témy
20
•
Aktualizované May 13, 2026
•
地球上の気候は、その土地に住む人々の生活や農業に大きな影響を与えている。ドイツの気候学者ケッペンが作った気候区分を使えば、世界の複雑な気候を5つの主要な気候帯に分けて理解できるよ。







君たちが住んでいる日本の気候って、実は世界的に見るとかなり特殊なんだ。気候は長年にわたる気温や降水量の平均的な状態で、天気とは全く別物だよ。
植生は、その土地に生えている植物の集まりのこと。森林、草原、砂漠などがあるけど、これらは気候を映す「鏡」のような存在なんだ。暑くて雨が多ければジャングル、乾燥していれば砂漠になる。
ケッペンの気候区分は、世界をアルファベットで5つに分類する方法で、高校地理の基本中の基本。A(熱帯)、B(乾燥帯)、C(温帯)、D(冷帯)、E(寒帯)に分かれている。
💡 覚えておこう: 樹木が育つかどうかが重要なポイント!A・C・D気候は森林気候、B・E気候は無樹木気候だよ。

一年中暖かいA気候の世界を見てみよう。最寒月の平均気温が18°C以上という条件で、常夏の楽園みたいな場所だ。
**Af(熱帯雨林気候)**はアマゾンや東南アジアに見られる。一年中高温多雨でスコールが降り、熱帯雨林が密生している。ここでは焼畑農業やプランテーションが行われているよ。**Aw(サバナ気候)**は雨季と乾季がはっきりしていて、アフリカの野生動物の宝庫として有名だ。
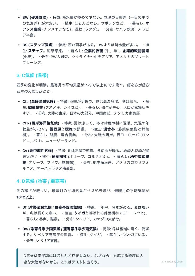
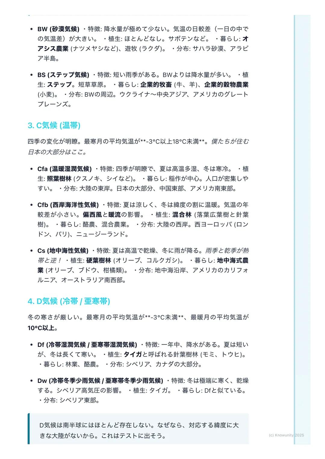
**B気候(乾燥帯)**は降水量が極端に少ない場所。亜熱帯高圧帯の影響で、緯度20-30度付近に分布している。**BW(砂漠気候)**はサハラ砂漠のような極乾燥地域で、**BS(ステップ気候)**は短い雨季がある草原地帯だ。
💡 テスト対策: なぜ乾燥するのか?亜熱帯高圧帯、内陸性、山脈の風下側がキーワードだよ!

日本に住む君たちにとって最も身近なC気候は、最寒月の平均気温が-3°C以上18°C未満で四季の変化が明瞭なのが特徴だ。
**Cfa(温暖湿潤気候)**が日本の大部分を占めている。夏は高温多湿、冬は寒冷で、照葉樹林が発達する。稲作に適していて人口密度が高いのも納得できるよね。**Cfb(西岸海洋性気候)**は西ヨーロッパに見られ、偏西風と暖流の影響で気温の年較差が小さい。
面白いのは**Cs(地中海性気候)**で、夏は高温乾燥、冬に雨が降る。熱帯とは雨季と乾季が逆なんだ!硬葉樹林が発達し、オリーブやブドウの栽培で有名な地中海式農業が行われている。
💡 比較して覚えよう: 同じC気候でも、ローマ(夏乾燥)と東京(夏多雨)では農業も文化も全く違うよ!

北の大地の厳しい世界を見てみよう。D気候は最寒月の平均気温が-3°C未満で、冬の寒さが厳しいのが特徴だ。
**Df(冷帯湿潤気候)**はシベリアやカナダに広がり、タイガと呼ばれる針葉樹林が発達している。モミやトウヒが一面に広がる光景は壮観だよ。Dwは冬がさらに乾燥するタイプで、シベリア高気圧の影響を受けている。
E気候は最暖月の平均気温が10°C未満という極寒の世界。**ET(ツンドラ気候)**では短い夏にコケ類が生え、イヌイットがトナカイの遊牧を行っている。**EF(氷雪気候)**は南極やグリーンランドのように一年中氷と雪に覆われた場所だ。
💡 地理の豆知識: D気候は南半球にほとんどない!対応する緯度に大きな大陸がないからなんだ。

雨温図の読み取り問題は絶対に出るから、手順をマスターしよう!シンガポールを例に見てみると、一年中気温が25°C超えで降水量も多い。これは**Af(熱帯雨林気候)**の典型例だ。
まず気温の線を見てA・C・D・Eを判断し、次に降水量の棒グラフでf・w・sを決める。最後に気温の高さでa・b・cを判断すればOK!
重要な数値は絶対に覚えよう。A気候は最寒月18°C以上、C気候は**-3°C以上18°C未満、D気候は最寒月-3°C未満で最暖月10°C以上、E気候は最暖月10°C**未満だ。
アルファベット2文字目の意味も大切。fは湿潤(乾季なし)、wは冬乾燥、sは夏乾燥を表している。
💡 覚え方のコツ: 気候→植生→農業をセットで覚えよう!Cs→地中海性気候→硬葉樹林→オリーブ・ブドウという流れで記憶に定着するよ。

5つの主要気候帯を表で整理すると、それぞれの特徴がくっきり見えてくる。**熱帯(A)**は一年中高温、**乾燥帯(B)**は降水量不足、**温帯(C)**は四季が明瞭、**冷帯(D)**は冬が厳寒、**寒帯(E)**は一年中寒冷という覚え方でバッチリだ。
植生との関係も重要で、気候が決まれば自然とそこに生える植物も決まってくる。熱帯雨林、砂漠、照葉樹林、針葉樹林、ツンドラという順番で覚えよう。
農業や人々の暮らしも気候と密接に関係している。稲作、牧畜、オリーブ栽培、林業など、それぞれの気候に適応した生活スタイルが発達してきたんだ。
これらの知識を使えば、世界のどこの地域でも気候の特徴や人々の暮らしを予想できるようになる。地理って実は身近で面白い学問なんだよ!
💡 最終チェック: 数値の暗記、雨温図の読み取り手順、気候と植生と農業のセット、この3つができればテストは安心だ!
Náš AI Companion je AI nástroj zameraný na študentov, ktorý ponúka viac ako len odpovede. Postavený na miliónoch zdrojov Knowunity poskytuje relevantné informácie, personalizované študijné plány, kvízy a obsah priamo v chate, prispôsobujúc sa tvojej individuálnej ceste učenia.
Aplikáciu si môžeš stiahnuť z Google Play Store a Apple App Store.
Presne tak! Užívaj si bezplatný prístup k študijnému obsahu, spájaj sa s ostatnými študentmi a získaj okamžitú pomoc – všetko na dosah ruky.
App Store
Google Play
Appka je veľmi jednoduchá na používanie a má super dizajn. Zatiaľ som našiel všetko, čo som hľadal, a naučil sa veľa z prezentácií! Určite ju použijem na školskú úlohu! A samozrejme mi to aj veľmi pomáha ako inšpirácia.
Stefan S
iOS používateľ
Táto appka je naozaj skvelá. Je tu toľko študijných poznámok a pomoci [...]. Môj problémový predmet je napríklad francúzština a appka má toľko možností pomoci. Vďaka tejto appke som si zlepšil francúzštinu. Odporúčal by som ju každému.
Samantha Klich
Android používateľka
Wow, som naozaj ohromený. Vyskúšal som túto appku, lebo som ju videl mnohokrát inzerovať a bol som úplne ohromený. Táto appka je TÁ POMOC, ktorú chceš do školy a hlavne ponúka toľko vecí, ako cvičenia a faktové listy, ktoré mi osobne VEĽMI pomohli.
Anna
iOS používateľka
Najlepšia aplikácia na svete! Nemám slová, lebo je príliš dobrá
Thomas R
iOS užívateľ
Jednoducho úžasná. Vďaka nej sa učím 10x lepšie, táto appka je jasná 10/10. Veľmi ju odporúčam každému. Môžem si pozerať a vyhľadávať poznámky. Môžem si ich uložiť do priečinka predmetu. Môžem si ich zopakovať kedykoľvek, keď sa vrátim. Ak si túto appku ešte neskúsil, naozaj si o veľa prichádzaš.
Basil
Android užívateľ
Táto appka mi dodala oveľa viac sebavedomia pri príprave na skúšky, nielen vďaka tomu, že posilnila moju vlastnú sebadôveru cez funkcie, ktoré ti umožňujú spojiť sa s ostatnými a necítiť sa osamelý, ale aj kvôli tomu, ako je samotná appka zameraná na to, aby si sa cítil lepšie. Ľahko sa v nej orientuješ, je zábavná na používanie a pomáha každému, kto sa trápí úplne s čímkoľvek.
David K
iOS užívateľ
Appka je super! Stačí zadať tému do vyhľadávača a hneď dostanem odpoveď. Nemusím pozerať 10 YouTube videí, aby som niečo pochopil, takže šetrím čas. Rozhodne odporúčam!
Sudenaz Ocak
používateľ Androidu
V škole som bol fakt slabý z matiky, ale vďaka tejto appke sa mi už darí lepšie. Som tak vďačný, že ste ju vytvorili.
Greenlight Bonnie
používateľ Androidu
veľmi spoľahlivá appka, ktorá ti pomôže a rozšíri tvoje znalosti z matiky, angličtiny a ďalších súvisiacich tém vo tvojej práci. prosím používaj túto appku ak sa trápiš v nejakých oblastiach, táto appka je na to kľúčová. škoda že som nenapísal recenziu skôr. a je aj zadarmo takže si s tým nemusíš robiť starosti.
Rohan U
Android užívateľ
Viem, že veľa appiek používa falošné účty na to, aby si vylepšili recenzie, ale táto appka si všetko zaslúži. Pôvodne som dostávala 4 z angličtiny a tentoraz som mala 7. O tejto appke som sa dozvedela len 3 dni pred skúškou a pomohla mi VEĽMI. Prosím naozaj mi ver a použi ju, som si istá, že aj ty uvidíš pokrok.
Xander S
iOS užívateľ
KVÍZY A KARTIČKY SÚ SUPER UŽITOČNÉ A MILUJEM Knowunity AI. JE TO AKO CHATGPT ALE CHYTREJŠÍ!! POMOHOL MI AJ S PROBLÉMAMI S MASCAROU!! A SAMOZREJME AJ S NORMÁLNYMI PREDMETMI! JASNÉ 😍😁😲🤑💗✨🎀😮
Elisha
iOS užívateľ
Táto appka je naozaj top. Opakovanie mi príde strašne nudné, ale táto appka to robí tak ľahké organizovať to všetko a potom si môžeš nechať bezplatné AI otestovať sa, čo je super a môžeš jednoducho nahrať svoje vlastné veci. veľmi odporúčam ako niekto kto má práve skúšobné testy
Paul T
iOS užívateľ
Appka je veľmi jednoduchá na používanie a má super dizajn. Zatiaľ som našiel všetko, čo som hľadal, a naučil sa veľa z prezentácií! Určite ju použijem na školskú úlohu! A samozrejme mi to aj veľmi pomáha ako inšpirácia.
Stefan S
iOS používateľ
Táto appka je naozaj skvelá. Je tu toľko študijných poznámok a pomoci [...]. Môj problémový predmet je napríklad francúzština a appka má toľko možností pomoci. Vďaka tejto appke som si zlepšil francúzštinu. Odporúčal by som ju každému.
Samantha Klich
Android používateľka
Wow, som naozaj ohromený. Vyskúšal som túto appku, lebo som ju videl mnohokrát inzerovať a bol som úplne ohromený. Táto appka je TÁ POMOC, ktorú chceš do školy a hlavne ponúka toľko vecí, ako cvičenia a faktové listy, ktoré mi osobne VEĽMI pomohli.
Anna
iOS používateľka
Najlepšia aplikácia na svete! Nemám slová, lebo je príliš dobrá
Thomas R
iOS užívateľ
Jednoducho úžasná. Vďaka nej sa učím 10x lepšie, táto appka je jasná 10/10. Veľmi ju odporúčam každému. Môžem si pozerať a vyhľadávať poznámky. Môžem si ich uložiť do priečinka predmetu. Môžem si ich zopakovať kedykoľvek, keď sa vrátim. Ak si túto appku ešte neskúsil, naozaj si o veľa prichádzaš.
Basil
Android užívateľ
Táto appka mi dodala oveľa viac sebavedomia pri príprave na skúšky, nielen vďaka tomu, že posilnila moju vlastnú sebadôveru cez funkcie, ktoré ti umožňujú spojiť sa s ostatnými a necítiť sa osamelý, ale aj kvôli tomu, ako je samotná appka zameraná na to, aby si sa cítil lepšie. Ľahko sa v nej orientuješ, je zábavná na používanie a pomáha každému, kto sa trápí úplne s čímkoľvek.
David K
iOS užívateľ
Appka je super! Stačí zadať tému do vyhľadávača a hneď dostanem odpoveď. Nemusím pozerať 10 YouTube videí, aby som niečo pochopil, takže šetrím čas. Rozhodne odporúčam!
Sudenaz Ocak
používateľ Androidu
V škole som bol fakt slabý z matiky, ale vďaka tejto appke sa mi už darí lepšie. Som tak vďačný, že ste ju vytvorili.
Greenlight Bonnie
používateľ Androidu
veľmi spoľahlivá appka, ktorá ti pomôže a rozšíri tvoje znalosti z matiky, angličtiny a ďalších súvisiacich tém vo tvojej práci. prosím používaj túto appku ak sa trápiš v nejakých oblastiach, táto appka je na to kľúčová. škoda že som nenapísal recenziu skôr. a je aj zadarmo takže si s tým nemusíš robiť starosti.
Rohan U
Android užívateľ
Viem, že veľa appiek používa falošné účty na to, aby si vylepšili recenzie, ale táto appka si všetko zaslúži. Pôvodne som dostávala 4 z angličtiny a tentoraz som mala 7. O tejto appke som sa dozvedela len 3 dni pred skúškou a pomohla mi VEĽMI. Prosím naozaj mi ver a použi ju, som si istá, že aj ty uvidíš pokrok.
Xander S
iOS užívateľ
KVÍZY A KARTIČKY SÚ SUPER UŽITOČNÉ A MILUJEM Knowunity AI. JE TO AKO CHATGPT ALE CHYTREJŠÍ!! POMOHOL MI AJ S PROBLÉMAMI S MASCAROU!! A SAMOZREJME AJ S NORMÁLNYMI PREDMETMI! JASNÉ 😍😁😲🤑💗✨🎀😮
Elisha
iOS užívateľ
Táto appka je naozaj top. Opakovanie mi príde strašne nudné, ale táto appka to robí tak ľahké organizovať to všetko a potom si môžeš nechať bezplatné AI otestovať sa, čo je super a môžeš jednoducho nahrať svoje vlastné veci. veľmi odporúčam ako niekto kto má práve skúšobné testy
Paul T
iOS užívateľ
地球上の気候は、その土地に住む人々の生活や農業に大きな影響を与えている。ドイツの気候学者ケッペンが作った気候区分を使えば、世界の複雑な気候を5つの主要な気候帯に分けて理解できるよ。

Prístup ku všetkým dokumentom
Zlepši si známky
Pridaj sa k miliónom študentov
君たちが住んでいる日本の気候って、実は世界的に見るとかなり特殊なんだ。気候は長年にわたる気温や降水量の平均的な状態で、天気とは全く別物だよ。
植生は、その土地に生えている植物の集まりのこと。森林、草原、砂漠などがあるけど、これらは気候を映す「鏡」のような存在なんだ。暑くて雨が多ければジャングル、乾燥していれば砂漠になる。
ケッペンの気候区分は、世界をアルファベットで5つに分類する方法で、高校地理の基本中の基本。A(熱帯)、B(乾燥帯)、C(温帯)、D(冷帯)、E(寒帯)に分かれている。
💡 覚えておこう: 樹木が育つかどうかが重要なポイント!A・C・D気候は森林気候、B・E気候は無樹木気候だよ。

Prístup ku všetkým dokumentom
Zlepši si známky
Pridaj sa k miliónom študentov
一年中暖かいA気候の世界を見てみよう。最寒月の平均気温が18°C以上という条件で、常夏の楽園みたいな場所だ。
**Af(熱帯雨林気候)**はアマゾンや東南アジアに見られる。一年中高温多雨でスコールが降り、熱帯雨林が密生している。ここでは焼畑農業やプランテーションが行われているよ。**Aw(サバナ気候)**は雨季と乾季がはっきりしていて、アフリカの野生動物の宝庫として有名だ。
**B気候(乾燥帯)**は降水量が極端に少ない場所。亜熱帯高圧帯の影響で、緯度20-30度付近に分布している。**BW(砂漠気候)**はサハラ砂漠のような極乾燥地域で、**BS(ステップ気候)**は短い雨季がある草原地帯だ。
💡 テスト対策: なぜ乾燥するのか?亜熱帯高圧帯、内陸性、山脈の風下側がキーワードだよ!

Prístup ku všetkým dokumentom
Zlepši si známky
Pridaj sa k miliónom študentov
日本に住む君たちにとって最も身近なC気候は、最寒月の平均気温が-3°C以上18°C未満で四季の変化が明瞭なのが特徴だ。
**Cfa(温暖湿潤気候)**が日本の大部分を占めている。夏は高温多湿、冬は寒冷で、照葉樹林が発達する。稲作に適していて人口密度が高いのも納得できるよね。**Cfb(西岸海洋性気候)**は西ヨーロッパに見られ、偏西風と暖流の影響で気温の年較差が小さい。
面白いのは**Cs(地中海性気候)**で、夏は高温乾燥、冬に雨が降る。熱帯とは雨季と乾季が逆なんだ!硬葉樹林が発達し、オリーブやブドウの栽培で有名な地中海式農業が行われている。
💡 比較して覚えよう: 同じC気候でも、ローマ(夏乾燥)と東京(夏多雨)では農業も文化も全く違うよ!

Prístup ku všetkým dokumentom
Zlepši si známky
Pridaj sa k miliónom študentov
北の大地の厳しい世界を見てみよう。D気候は最寒月の平均気温が-3°C未満で、冬の寒さが厳しいのが特徴だ。
**Df(冷帯湿潤気候)**はシベリアやカナダに広がり、タイガと呼ばれる針葉樹林が発達している。モミやトウヒが一面に広がる光景は壮観だよ。Dwは冬がさらに乾燥するタイプで、シベリア高気圧の影響を受けている。
E気候は最暖月の平均気温が10°C未満という極寒の世界。**ET(ツンドラ気候)**では短い夏にコケ類が生え、イヌイットがトナカイの遊牧を行っている。**EF(氷雪気候)**は南極やグリーンランドのように一年中氷と雪に覆われた場所だ。
💡 地理の豆知識: D気候は南半球にほとんどない!対応する緯度に大きな大陸がないからなんだ。

Prístup ku všetkým dokumentom
Zlepši si známky
Pridaj sa k miliónom študentov
雨温図の読み取り問題は絶対に出るから、手順をマスターしよう!シンガポールを例に見てみると、一年中気温が25°C超えで降水量も多い。これは**Af(熱帯雨林気候)**の典型例だ。
まず気温の線を見てA・C・D・Eを判断し、次に降水量の棒グラフでf・w・sを決める。最後に気温の高さでa・b・cを判断すればOK!
重要な数値は絶対に覚えよう。A気候は最寒月18°C以上、C気候は**-3°C以上18°C未満、D気候は最寒月-3°C未満で最暖月10°C以上、E気候は最暖月10°C**未満だ。
アルファベット2文字目の意味も大切。fは湿潤(乾季なし)、wは冬乾燥、sは夏乾燥を表している。
💡 覚え方のコツ: 気候→植生→農業をセットで覚えよう!Cs→地中海性気候→硬葉樹林→オリーブ・ブドウという流れで記憶に定着するよ。

Prístup ku všetkým dokumentom
Zlepši si známky
Pridaj sa k miliónom študentov
5つの主要気候帯を表で整理すると、それぞれの特徴がくっきり見えてくる。**熱帯(A)**は一年中高温、**乾燥帯(B)**は降水量不足、**温帯(C)**は四季が明瞭、**冷帯(D)**は冬が厳寒、**寒帯(E)**は一年中寒冷という覚え方でバッチリだ。
植生との関係も重要で、気候が決まれば自然とそこに生える植物も決まってくる。熱帯雨林、砂漠、照葉樹林、針葉樹林、ツンドラという順番で覚えよう。
農業や人々の暮らしも気候と密接に関係している。稲作、牧畜、オリーブ栽培、林業など、それぞれの気候に適応した生活スタイルが発達してきたんだ。
これらの知識を使えば、世界のどこの地域でも気候の特徴や人々の暮らしを予想できるようになる。地理って実は身近で面白い学問なんだよ!
💡 最終チェック: 数値の暗記、雨温図の読み取り手順、気候と植生と農業のセット、この3つができればテストは安心だ!
Náš AI Companion je AI nástroj zameraný na študentov, ktorý ponúka viac ako len odpovede. Postavený na miliónoch zdrojov Knowunity poskytuje relevantné informácie, personalizované študijné plány, kvízy a obsah priamo v chate, prispôsobujúc sa tvojej individuálnej ceste učenia.
Aplikáciu si môžeš stiahnuť z Google Play Store a Apple App Store.
Presne tak! Užívaj si bezplatný prístup k študijnému obsahu, spájaj sa s ostatnými študentmi a získaj okamžitú pomoc – všetko na dosah ruky.
1
Inteligentné nástroje NEW
Premeň túto poznámku na: ✓ 50+ cvičných otázok ✓ Interaktívne kartičky ✓ Kompletný skúšobný test ✓ Osnovy esejí
App Store
Google Play
Appka je veľmi jednoduchá na používanie a má super dizajn. Zatiaľ som našiel všetko, čo som hľadal, a naučil sa veľa z prezentácií! Určite ju použijem na školskú úlohu! A samozrejme mi to aj veľmi pomáha ako inšpirácia.
Stefan S
iOS používateľ
Táto appka je naozaj skvelá. Je tu toľko študijných poznámok a pomoci [...]. Môj problémový predmet je napríklad francúzština a appka má toľko možností pomoci. Vďaka tejto appke som si zlepšil francúzštinu. Odporúčal by som ju každému.
Samantha Klich
Android používateľka
Wow, som naozaj ohromený. Vyskúšal som túto appku, lebo som ju videl mnohokrát inzerovať a bol som úplne ohromený. Táto appka je TÁ POMOC, ktorú chceš do školy a hlavne ponúka toľko vecí, ako cvičenia a faktové listy, ktoré mi osobne VEĽMI pomohli.
Anna
iOS používateľka
Najlepšia aplikácia na svete! Nemám slová, lebo je príliš dobrá
Thomas R
iOS užívateľ
Jednoducho úžasná. Vďaka nej sa učím 10x lepšie, táto appka je jasná 10/10. Veľmi ju odporúčam každému. Môžem si pozerať a vyhľadávať poznámky. Môžem si ich uložiť do priečinka predmetu. Môžem si ich zopakovať kedykoľvek, keď sa vrátim. Ak si túto appku ešte neskúsil, naozaj si o veľa prichádzaš.
Basil
Android užívateľ
Táto appka mi dodala oveľa viac sebavedomia pri príprave na skúšky, nielen vďaka tomu, že posilnila moju vlastnú sebadôveru cez funkcie, ktoré ti umožňujú spojiť sa s ostatnými a necítiť sa osamelý, ale aj kvôli tomu, ako je samotná appka zameraná na to, aby si sa cítil lepšie. Ľahko sa v nej orientuješ, je zábavná na používanie a pomáha každému, kto sa trápí úplne s čímkoľvek.
David K
iOS užívateľ
Appka je super! Stačí zadať tému do vyhľadávača a hneď dostanem odpoveď. Nemusím pozerať 10 YouTube videí, aby som niečo pochopil, takže šetrím čas. Rozhodne odporúčam!
Sudenaz Ocak
používateľ Androidu
V škole som bol fakt slabý z matiky, ale vďaka tejto appke sa mi už darí lepšie. Som tak vďačný, že ste ju vytvorili.
Greenlight Bonnie
používateľ Androidu
veľmi spoľahlivá appka, ktorá ti pomôže a rozšíri tvoje znalosti z matiky, angličtiny a ďalších súvisiacich tém vo tvojej práci. prosím používaj túto appku ak sa trápiš v nejakých oblastiach, táto appka je na to kľúčová. škoda že som nenapísal recenziu skôr. a je aj zadarmo takže si s tým nemusíš robiť starosti.
Rohan U
Android užívateľ
Viem, že veľa appiek používa falošné účty na to, aby si vylepšili recenzie, ale táto appka si všetko zaslúži. Pôvodne som dostávala 4 z angličtiny a tentoraz som mala 7. O tejto appke som sa dozvedela len 3 dni pred skúškou a pomohla mi VEĽMI. Prosím naozaj mi ver a použi ju, som si istá, že aj ty uvidíš pokrok.
Xander S
iOS užívateľ
KVÍZY A KARTIČKY SÚ SUPER UŽITOČNÉ A MILUJEM Knowunity AI. JE TO AKO CHATGPT ALE CHYTREJŠÍ!! POMOHOL MI AJ S PROBLÉMAMI S MASCAROU!! A SAMOZREJME AJ S NORMÁLNYMI PREDMETMI! JASNÉ 😍😁😲🤑💗✨🎀😮
Elisha
iOS užívateľ
Táto appka je naozaj top. Opakovanie mi príde strašne nudné, ale táto appka to robí tak ľahké organizovať to všetko a potom si môžeš nechať bezplatné AI otestovať sa, čo je super a môžeš jednoducho nahrať svoje vlastné veci. veľmi odporúčam ako niekto kto má práve skúšobné testy
Paul T
iOS užívateľ
Appka je veľmi jednoduchá na používanie a má super dizajn. Zatiaľ som našiel všetko, čo som hľadal, a naučil sa veľa z prezentácií! Určite ju použijem na školskú úlohu! A samozrejme mi to aj veľmi pomáha ako inšpirácia.
Stefan S
iOS používateľ
Táto appka je naozaj skvelá. Je tu toľko študijných poznámok a pomoci [...]. Môj problémový predmet je napríklad francúzština a appka má toľko možností pomoci. Vďaka tejto appke som si zlepšil francúzštinu. Odporúčal by som ju každému.
Samantha Klich
Android používateľka
Wow, som naozaj ohromený. Vyskúšal som túto appku, lebo som ju videl mnohokrát inzerovať a bol som úplne ohromený. Táto appka je TÁ POMOC, ktorú chceš do školy a hlavne ponúka toľko vecí, ako cvičenia a faktové listy, ktoré mi osobne VEĽMI pomohli.
Anna
iOS používateľka
Najlepšia aplikácia na svete! Nemám slová, lebo je príliš dobrá
Thomas R
iOS užívateľ
Jednoducho úžasná. Vďaka nej sa učím 10x lepšie, táto appka je jasná 10/10. Veľmi ju odporúčam každému. Môžem si pozerať a vyhľadávať poznámky. Môžem si ich uložiť do priečinka predmetu. Môžem si ich zopakovať kedykoľvek, keď sa vrátim. Ak si túto appku ešte neskúsil, naozaj si o veľa prichádzaš.
Basil
Android užívateľ
Táto appka mi dodala oveľa viac sebavedomia pri príprave na skúšky, nielen vďaka tomu, že posilnila moju vlastnú sebadôveru cez funkcie, ktoré ti umožňujú spojiť sa s ostatnými a necítiť sa osamelý, ale aj kvôli tomu, ako je samotná appka zameraná na to, aby si sa cítil lepšie. Ľahko sa v nej orientuješ, je zábavná na používanie a pomáha každému, kto sa trápí úplne s čímkoľvek.
David K
iOS užívateľ
Appka je super! Stačí zadať tému do vyhľadávača a hneď dostanem odpoveď. Nemusím pozerať 10 YouTube videí, aby som niečo pochopil, takže šetrím čas. Rozhodne odporúčam!
Sudenaz Ocak
používateľ Androidu
V škole som bol fakt slabý z matiky, ale vďaka tejto appke sa mi už darí lepšie. Som tak vďačný, že ste ju vytvorili.
Greenlight Bonnie
používateľ Androidu
veľmi spoľahlivá appka, ktorá ti pomôže a rozšíri tvoje znalosti z matiky, angličtiny a ďalších súvisiacich tém vo tvojej práci. prosím používaj túto appku ak sa trápiš v nejakých oblastiach, táto appka je na to kľúčová. škoda že som nenapísal recenziu skôr. a je aj zadarmo takže si s tým nemusíš robiť starosti.
Rohan U
Android užívateľ
Viem, že veľa appiek používa falošné účty na to, aby si vylepšili recenzie, ale táto appka si všetko zaslúži. Pôvodne som dostávala 4 z angličtiny a tentoraz som mala 7. O tejto appke som sa dozvedela len 3 dni pred skúškou a pomohla mi VEĽMI. Prosím naozaj mi ver a použi ju, som si istá, že aj ty uvidíš pokrok.
Xander S
iOS užívateľ
KVÍZY A KARTIČKY SÚ SUPER UŽITOČNÉ A MILUJEM Knowunity AI. JE TO AKO CHATGPT ALE CHYTREJŠÍ!! POMOHOL MI AJ S PROBLÉMAMI S MASCAROU!! A SAMOZREJME AJ S NORMÁLNYMI PREDMETMI! JASNÉ 😍😁😲🤑💗✨🎀😮
Elisha
iOS užívateľ
Táto appka je naozaj top. Opakovanie mi príde strašne nudné, ale táto appka to robí tak ľahké organizovať to všetko a potom si môžeš nechať bezplatné AI otestovať sa, čo je super a môžeš jednoducho nahrať svoje vlastné veci. veľmi odporúčam ako niekto kto má práve skúšobné testy
Paul T
iOS užívateľ