化学の計算って難しそう?でも実は、**モル(mol)**という単位を理解すれば、目に見えない原子や分子の世界と、実際に測れる質量や体積を簡単につなげることができるんだ。化学反応の量的計算は、たった3つのステップで解けるようになる!
Zaregistruj sa, aby si videl obsahJe to zadarmo!
Prístup ku všetkým dokumentom
Zlepši si známky
Pridaj sa k miliónom študentov
Knowunity AI
Predmety
Triangle Congruence and Similarity Theorems
Triangle Properties and Classification
Linear Equations and Graphs
Geometric Angle Relationships
Trigonometric Functions and Identities
Equation Solving Techniques
Circle Geometry Fundamentals
Division Operations and Methods
Basic Differentiation Rules
Exponent and Logarithm Properties
Zobraziť všetky témy
Human Organ Systems
Reproductive Cell Cycles
Biological Sciences Subdisciplines
Cellular Energy Metabolism
Autotrophic Energy Processes
Inheritance Patterns and Principles
Biomolecular Structure and Organization
Cell Cycle and Division Mechanics
Cellular Organization and Development
Biological Structural Organization
Zobraziť všetky témy
Chemical Sciences and Applications
Atomic Structure and Composition
Molecular Electron Structure Representation
Atomic Electron Behavior
Matter Properties and Water
Mole Concept and Calculations
Gas Laws and Behavior
Periodic Table Organization
Chemical Thermodynamics Fundamentals
Chemical Bond Types and Properties
Zobraziť všetky témy
European Renaissance and Enlightenment
European Cultural Movements 800-1920
American Revolution Era 1763-1797
American Civil War 1861-1865
Global Imperial Systems
Mongol and Chinese Dynasties
U.S. Presidents and World Leaders
Historical Sources and Documentation
World Wars Era and Impact
World Religious Systems
Zobraziť všetky témy
Classic and Contemporary Novels
Literary Character Analysis
Rhetorical Theory and Practice
Classic Literary Narratives
Reading Analysis and Interpretation
Narrative Structure and Techniques
English Language Components
Influential English-Language Authors
Basic Sentence Structure
Narrative Voice and Perspective
Zobraziť všetky témy
62
•
Aktualizované May 13, 2026
•
化学の計算って難しそう?でも実は、**モル(mol)**という単位を理解すれば、目に見えない原子や分子の世界と、実際に測れる質量や体積を簡単につなげることができるんだ。化学反応の量的計算は、たった3つのステップで解けるようになる!







原子や分子は超小さいから、一つずつ数えたり重さを測ったりするのは無理だよね。そこで登場するのが**モル(mol)**という単位!これを使えば、見えない原子の世界と実際の実験をつなげられる。
アボガドロ定数(6.02×10²³個/mol)がキーポイント。どんな粒子でも1mol集まると、必ずこの数になる。水分子でも塩の粒でも同じ!
**物質量(mol)**は「粒子の個数÷アボガドロ定数」で計算できる。これが化学計算の基本単位になるから、しっかり覚えよう。
💡 覚えておこう: 1mol = 6.02×10²³個(どんな粒子でも同じ!)

原子量・分子量・式量は全部「相対的な重さ」を表していて、単位はない。でもモル質量は「g/mol」の単位がついて、実際の計算で使える形になる。
計算のコツは、原子量に「g/mol」をつけるとモル質量になることを覚えること!
💡 計算のコツ: 原子量18 → モル質量18g/mol(数値は同じ!)

**物質量(mol)**を中心にして、質量・粒子数・気体の体積が全部つながっている。この関係を覚えれば、どんな変換でもできるようになる。
3つの重要な公式:
特に気体の22.4L/molは標準状態(0℃、1気圧)でしか使えないから注意!液体や固体には絶対に使っちゃダメ。
💡 注意: 22.4L/molは標準状態の気体だけ!他の条件では使えない

化学反応式の係数って、実はすごく重要!この係数の比 = 物質量(mol)の比になるんだ。質量の比じゃないから間違えないで。
例:CH₄ + 2O₂ → CO₂ + 2H₂O 係数の比 1:2:1:2 = mol比 1:2:1:2
つまり、1molのメタンが反応すると、2molの酸素が必要で、1molの二酸化炭素と2molの水ができる。
計算の3ステップが超重要:
💡 最重要: 係数の比 = mol比(質量比じゃない!)

例題1: Mg 4.8gを燃焼させると、MgOは何g生成する?
ステップ1: Mgをmolに変換 → 4.8g ÷ 24g/mol = 0.20mol ステップ2: 反応式 2Mg + O₂ → 2MgO から、Mg:MgO = 1:1 ステップ3: MgOの質量 → 0.20mol × 40g/mol = 8.0g
例題2: C₃H₈ 11gを燃焼させるのに必要なO₂の体積(標準状態)は?
ステップ1: C₃H₈をmolに変換 → 11g ÷ 44g/mol = 0.25mol ステップ2: 反応式から C₃H₈:O₂ = 1:5 → O₂は 0.25mol × 5 = 1.25mol ステップ3: 体積に変換 → 1.25mol × 22.4L/mol = 28L
💡 計算のコツ: 単位を必ず書いて、3ステップを確実に実行!

テストでよくあるミス:
覚えておくべき原子量:H=1, C=12, N=14, O=16, Na=23, S=32, Cl=35.5, Ca=40
要点整理:
💡 合格への道: この3ステップを問題集でたくさん練習すれば必ずできる!
Náš AI Companion je AI nástroj zameraný na študentov, ktorý ponúka viac ako len odpovede. Postavený na miliónoch zdrojov Knowunity poskytuje relevantné informácie, personalizované študijné plány, kvízy a obsah priamo v chate, prispôsobujúc sa tvojej individuálnej ceste učenia.
Aplikáciu si môžeš stiahnuť z Google Play Store a Apple App Store.
Presne tak! Užívaj si bezplatný prístup k študijnému obsahu, spájaj sa s ostatnými študentmi a získaj okamžitú pomoc – všetko na dosah ruky.
App Store
Google Play
Appka je veľmi jednoduchá na používanie a má super dizajn. Zatiaľ som našiel všetko, čo som hľadal, a naučil sa veľa z prezentácií! Určite ju použijem na školskú úlohu! A samozrejme mi to aj veľmi pomáha ako inšpirácia.
Stefan S
iOS používateľ
Táto appka je naozaj skvelá. Je tu toľko študijných poznámok a pomoci [...]. Môj problémový predmet je napríklad francúzština a appka má toľko možností pomoci. Vďaka tejto appke som si zlepšil francúzštinu. Odporúčal by som ju každému.
Samantha Klich
Android používateľka
Wow, som naozaj ohromený. Vyskúšal som túto appku, lebo som ju videl mnohokrát inzerovať a bol som úplne ohromený. Táto appka je TÁ POMOC, ktorú chceš do školy a hlavne ponúka toľko vecí, ako cvičenia a faktové listy, ktoré mi osobne VEĽMI pomohli.
Anna
iOS používateľka
Najlepšia aplikácia na svete! Nemám slová, lebo je príliš dobrá
Thomas R
iOS užívateľ
Jednoducho úžasná. Vďaka nej sa učím 10x lepšie, táto appka je jasná 10/10. Veľmi ju odporúčam každému. Môžem si pozerať a vyhľadávať poznámky. Môžem si ich uložiť do priečinka predmetu. Môžem si ich zopakovať kedykoľvek, keď sa vrátim. Ak si túto appku ešte neskúsil, naozaj si o veľa prichádzaš.
Basil
Android užívateľ
Táto appka mi dodala oveľa viac sebavedomia pri príprave na skúšky, nielen vďaka tomu, že posilnila moju vlastnú sebadôveru cez funkcie, ktoré ti umožňujú spojiť sa s ostatnými a necítiť sa osamelý, ale aj kvôli tomu, ako je samotná appka zameraná na to, aby si sa cítil lepšie. Ľahko sa v nej orientuješ, je zábavná na používanie a pomáha každému, kto sa trápí úplne s čímkoľvek.
David K
iOS užívateľ
Appka je super! Stačí zadať tému do vyhľadávača a hneď dostanem odpoveď. Nemusím pozerať 10 YouTube videí, aby som niečo pochopil, takže šetrím čas. Rozhodne odporúčam!
Sudenaz Ocak
používateľ Androidu
V škole som bol fakt slabý z matiky, ale vďaka tejto appke sa mi už darí lepšie. Som tak vďačný, že ste ju vytvorili.
Greenlight Bonnie
používateľ Androidu
veľmi spoľahlivá appka, ktorá ti pomôže a rozšíri tvoje znalosti z matiky, angličtiny a ďalších súvisiacich tém vo tvojej práci. prosím používaj túto appku ak sa trápiš v nejakých oblastiach, táto appka je na to kľúčová. škoda že som nenapísal recenziu skôr. a je aj zadarmo takže si s tým nemusíš robiť starosti.
Rohan U
Android užívateľ
Viem, že veľa appiek používa falošné účty na to, aby si vylepšili recenzie, ale táto appka si všetko zaslúži. Pôvodne som dostávala 4 z angličtiny a tentoraz som mala 7. O tejto appke som sa dozvedela len 3 dni pred skúškou a pomohla mi VEĽMI. Prosím naozaj mi ver a použi ju, som si istá, že aj ty uvidíš pokrok.
Xander S
iOS užívateľ
KVÍZY A KARTIČKY SÚ SUPER UŽITOČNÉ A MILUJEM Knowunity AI. JE TO AKO CHATGPT ALE CHYTREJŠÍ!! POMOHOL MI AJ S PROBLÉMAMI S MASCAROU!! A SAMOZREJME AJ S NORMÁLNYMI PREDMETMI! JASNÉ 😍😁😲🤑💗✨🎀😮
Elisha
iOS užívateľ
Táto appka je naozaj top. Opakovanie mi príde strašne nudné, ale táto appka to robí tak ľahké organizovať to všetko a potom si môžeš nechať bezplatné AI otestovať sa, čo je super a môžeš jednoducho nahrať svoje vlastné veci. veľmi odporúčam ako niekto kto má práve skúšobné testy
Paul T
iOS užívateľ
Appka je veľmi jednoduchá na používanie a má super dizajn. Zatiaľ som našiel všetko, čo som hľadal, a naučil sa veľa z prezentácií! Určite ju použijem na školskú úlohu! A samozrejme mi to aj veľmi pomáha ako inšpirácia.
Stefan S
iOS používateľ
Táto appka je naozaj skvelá. Je tu toľko študijných poznámok a pomoci [...]. Môj problémový predmet je napríklad francúzština a appka má toľko možností pomoci. Vďaka tejto appke som si zlepšil francúzštinu. Odporúčal by som ju každému.
Samantha Klich
Android používateľka
Wow, som naozaj ohromený. Vyskúšal som túto appku, lebo som ju videl mnohokrát inzerovať a bol som úplne ohromený. Táto appka je TÁ POMOC, ktorú chceš do školy a hlavne ponúka toľko vecí, ako cvičenia a faktové listy, ktoré mi osobne VEĽMI pomohli.
Anna
iOS používateľka
Najlepšia aplikácia na svete! Nemám slová, lebo je príliš dobrá
Thomas R
iOS užívateľ
Jednoducho úžasná. Vďaka nej sa učím 10x lepšie, táto appka je jasná 10/10. Veľmi ju odporúčam každému. Môžem si pozerať a vyhľadávať poznámky. Môžem si ich uložiť do priečinka predmetu. Môžem si ich zopakovať kedykoľvek, keď sa vrátim. Ak si túto appku ešte neskúsil, naozaj si o veľa prichádzaš.
Basil
Android užívateľ
Táto appka mi dodala oveľa viac sebavedomia pri príprave na skúšky, nielen vďaka tomu, že posilnila moju vlastnú sebadôveru cez funkcie, ktoré ti umožňujú spojiť sa s ostatnými a necítiť sa osamelý, ale aj kvôli tomu, ako je samotná appka zameraná na to, aby si sa cítil lepšie. Ľahko sa v nej orientuješ, je zábavná na používanie a pomáha každému, kto sa trápí úplne s čímkoľvek.
David K
iOS užívateľ
Appka je super! Stačí zadať tému do vyhľadávača a hneď dostanem odpoveď. Nemusím pozerať 10 YouTube videí, aby som niečo pochopil, takže šetrím čas. Rozhodne odporúčam!
Sudenaz Ocak
používateľ Androidu
V škole som bol fakt slabý z matiky, ale vďaka tejto appke sa mi už darí lepšie. Som tak vďačný, že ste ju vytvorili.
Greenlight Bonnie
používateľ Androidu
veľmi spoľahlivá appka, ktorá ti pomôže a rozšíri tvoje znalosti z matiky, angličtiny a ďalších súvisiacich tém vo tvojej práci. prosím používaj túto appku ak sa trápiš v nejakých oblastiach, táto appka je na to kľúčová. škoda že som nenapísal recenziu skôr. a je aj zadarmo takže si s tým nemusíš robiť starosti.
Rohan U
Android užívateľ
Viem, že veľa appiek používa falošné účty na to, aby si vylepšili recenzie, ale táto appka si všetko zaslúži. Pôvodne som dostávala 4 z angličtiny a tentoraz som mala 7. O tejto appke som sa dozvedela len 3 dni pred skúškou a pomohla mi VEĽMI. Prosím naozaj mi ver a použi ju, som si istá, že aj ty uvidíš pokrok.
Xander S
iOS užívateľ
KVÍZY A KARTIČKY SÚ SUPER UŽITOČNÉ A MILUJEM Knowunity AI. JE TO AKO CHATGPT ALE CHYTREJŠÍ!! POMOHOL MI AJ S PROBLÉMAMI S MASCAROU!! A SAMOZREJME AJ S NORMÁLNYMI PREDMETMI! JASNÉ 😍😁😲🤑💗✨🎀😮
Elisha
iOS užívateľ
Táto appka je naozaj top. Opakovanie mi príde strašne nudné, ale táto appka to robí tak ľahké organizovať to všetko a potom si môžeš nechať bezplatné AI otestovať sa, čo je super a môžeš jednoducho nahrať svoje vlastné veci. veľmi odporúčam ako niekto kto má práve skúšobné testy
Paul T
iOS užívateľ
化学の計算って難しそう?でも実は、**モル(mol)**という単位を理解すれば、目に見えない原子や分子の世界と、実際に測れる質量や体積を簡単につなげることができるんだ。化学反応の量的計算は、たった3つのステップで解けるようになる!

Prístup ku všetkým dokumentom
Zlepši si známky
Pridaj sa k miliónom študentov
原子や分子は超小さいから、一つずつ数えたり重さを測ったりするのは無理だよね。そこで登場するのが**モル(mol)**という単位!これを使えば、見えない原子の世界と実際の実験をつなげられる。
アボガドロ定数(6.02×10²³個/mol)がキーポイント。どんな粒子でも1mol集まると、必ずこの数になる。水分子でも塩の粒でも同じ!
**物質量(mol)**は「粒子の個数÷アボガドロ定数」で計算できる。これが化学計算の基本単位になるから、しっかり覚えよう。
💡 覚えておこう: 1mol = 6.02×10²³個(どんな粒子でも同じ!)

Prístup ku všetkým dokumentom
Zlepši si známky
Pridaj sa k miliónom študentov
原子量・分子量・式量は全部「相対的な重さ」を表していて、単位はない。でもモル質量は「g/mol」の単位がついて、実際の計算で使える形になる。
計算のコツは、原子量に「g/mol」をつけるとモル質量になることを覚えること!
💡 計算のコツ: 原子量18 → モル質量18g/mol(数値は同じ!)

Prístup ku všetkým dokumentom
Zlepši si známky
Pridaj sa k miliónom študentov
**物質量(mol)**を中心にして、質量・粒子数・気体の体積が全部つながっている。この関係を覚えれば、どんな変換でもできるようになる。
3つの重要な公式:
特に気体の22.4L/molは標準状態(0℃、1気圧)でしか使えないから注意!液体や固体には絶対に使っちゃダメ。
💡 注意: 22.4L/molは標準状態の気体だけ!他の条件では使えない

Prístup ku všetkým dokumentom
Zlepši si známky
Pridaj sa k miliónom študentov
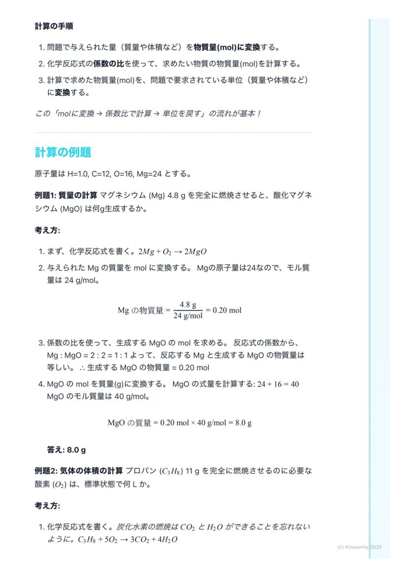
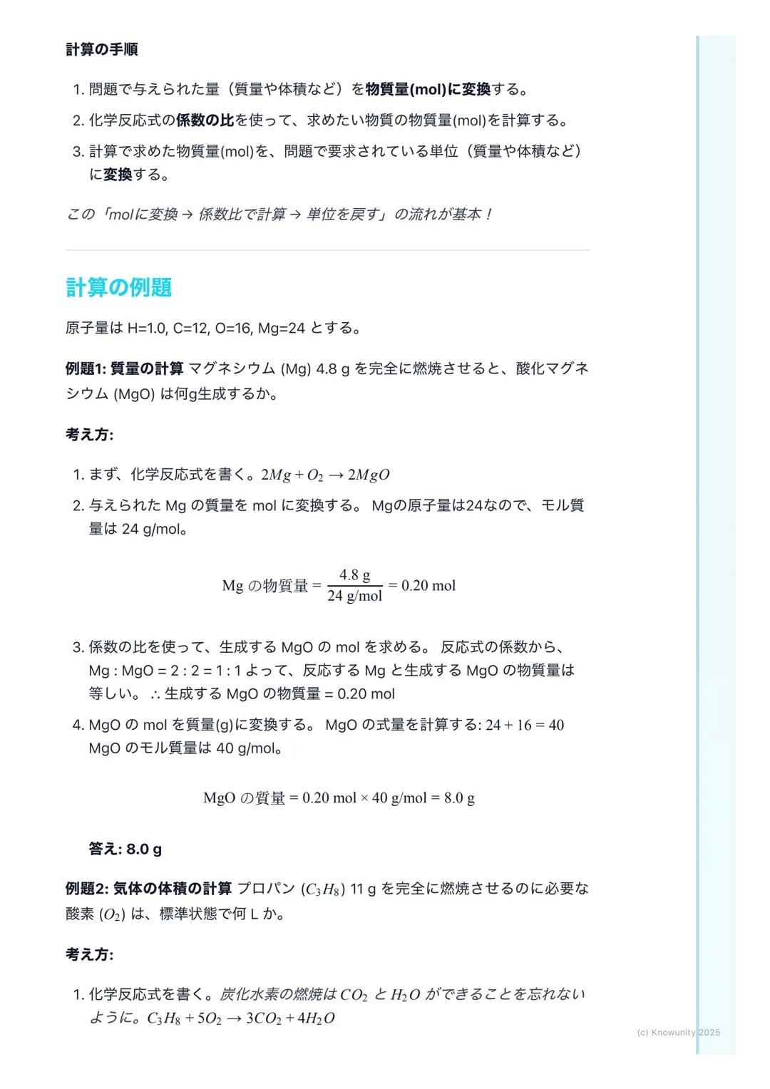
化学反応式の係数って、実はすごく重要!この係数の比 = 物質量(mol)の比になるんだ。質量の比じゃないから間違えないで。
例:CH₄ + 2O₂ → CO₂ + 2H₂O 係数の比 1:2:1:2 = mol比 1:2:1:2
つまり、1molのメタンが反応すると、2molの酸素が必要で、1molの二酸化炭素と2molの水ができる。
計算の3ステップが超重要:
💡 最重要: 係数の比 = mol比(質量比じゃない!)

Prístup ku všetkým dokumentom
Zlepši si známky
Pridaj sa k miliónom študentov
例題1: Mg 4.8gを燃焼させると、MgOは何g生成する?
ステップ1: Mgをmolに変換 → 4.8g ÷ 24g/mol = 0.20mol ステップ2: 反応式 2Mg + O₂ → 2MgO から、Mg:MgO = 1:1 ステップ3: MgOの質量 → 0.20mol × 40g/mol = 8.0g
例題2: C₃H₈ 11gを燃焼させるのに必要なO₂の体積(標準状態)は?
ステップ1: C₃H₈をmolに変換 → 11g ÷ 44g/mol = 0.25mol ステップ2: 反応式から C₃H₈:O₂ = 1:5 → O₂は 0.25mol × 5 = 1.25mol ステップ3: 体積に変換 → 1.25mol × 22.4L/mol = 28L
💡 計算のコツ: 単位を必ず書いて、3ステップを確実に実行!

Prístup ku všetkým dokumentom
Zlepši si známky
Pridaj sa k miliónom študentov
テストでよくあるミス:
覚えておくべき原子量:H=1, C=12, N=14, O=16, Na=23, S=32, Cl=35.5, Ca=40
要点整理:
💡 合格への道: この3ステップを問題集でたくさん練習すれば必ずできる!
Náš AI Companion je AI nástroj zameraný na študentov, ktorý ponúka viac ako len odpovede. Postavený na miliónoch zdrojov Knowunity poskytuje relevantné informácie, personalizované študijné plány, kvízy a obsah priamo v chate, prispôsobujúc sa tvojej individuálnej ceste učenia.
Aplikáciu si môžeš stiahnuť z Google Play Store a Apple App Store.
Presne tak! Užívaj si bezplatný prístup k študijnému obsahu, spájaj sa s ostatnými študentmi a získaj okamžitú pomoc – všetko na dosah ruky.
2
Inteligentné nástroje NEW
Premeň túto poznámku na: ✓ 50+ cvičných otázok ✓ Interaktívne kartičky ✓ Kompletný skúšobný test ✓ Osnovy esejí
App Store
Google Play
Appka je veľmi jednoduchá na používanie a má super dizajn. Zatiaľ som našiel všetko, čo som hľadal, a naučil sa veľa z prezentácií! Určite ju použijem na školskú úlohu! A samozrejme mi to aj veľmi pomáha ako inšpirácia.
Stefan S
iOS používateľ
Táto appka je naozaj skvelá. Je tu toľko študijných poznámok a pomoci [...]. Môj problémový predmet je napríklad francúzština a appka má toľko možností pomoci. Vďaka tejto appke som si zlepšil francúzštinu. Odporúčal by som ju každému.
Samantha Klich
Android používateľka
Wow, som naozaj ohromený. Vyskúšal som túto appku, lebo som ju videl mnohokrát inzerovať a bol som úplne ohromený. Táto appka je TÁ POMOC, ktorú chceš do školy a hlavne ponúka toľko vecí, ako cvičenia a faktové listy, ktoré mi osobne VEĽMI pomohli.
Anna
iOS používateľka
Najlepšia aplikácia na svete! Nemám slová, lebo je príliš dobrá
Thomas R
iOS užívateľ
Jednoducho úžasná. Vďaka nej sa učím 10x lepšie, táto appka je jasná 10/10. Veľmi ju odporúčam každému. Môžem si pozerať a vyhľadávať poznámky. Môžem si ich uložiť do priečinka predmetu. Môžem si ich zopakovať kedykoľvek, keď sa vrátim. Ak si túto appku ešte neskúsil, naozaj si o veľa prichádzaš.
Basil
Android užívateľ
Táto appka mi dodala oveľa viac sebavedomia pri príprave na skúšky, nielen vďaka tomu, že posilnila moju vlastnú sebadôveru cez funkcie, ktoré ti umožňujú spojiť sa s ostatnými a necítiť sa osamelý, ale aj kvôli tomu, ako je samotná appka zameraná na to, aby si sa cítil lepšie. Ľahko sa v nej orientuješ, je zábavná na používanie a pomáha každému, kto sa trápí úplne s čímkoľvek.
David K
iOS užívateľ
Appka je super! Stačí zadať tému do vyhľadávača a hneď dostanem odpoveď. Nemusím pozerať 10 YouTube videí, aby som niečo pochopil, takže šetrím čas. Rozhodne odporúčam!
Sudenaz Ocak
používateľ Androidu
V škole som bol fakt slabý z matiky, ale vďaka tejto appke sa mi už darí lepšie. Som tak vďačný, že ste ju vytvorili.
Greenlight Bonnie
používateľ Androidu
veľmi spoľahlivá appka, ktorá ti pomôže a rozšíri tvoje znalosti z matiky, angličtiny a ďalších súvisiacich tém vo tvojej práci. prosím používaj túto appku ak sa trápiš v nejakých oblastiach, táto appka je na to kľúčová. škoda že som nenapísal recenziu skôr. a je aj zadarmo takže si s tým nemusíš robiť starosti.
Rohan U
Android užívateľ
Viem, že veľa appiek používa falošné účty na to, aby si vylepšili recenzie, ale táto appka si všetko zaslúži. Pôvodne som dostávala 4 z angličtiny a tentoraz som mala 7. O tejto appke som sa dozvedela len 3 dni pred skúškou a pomohla mi VEĽMI. Prosím naozaj mi ver a použi ju, som si istá, že aj ty uvidíš pokrok.
Xander S
iOS užívateľ
KVÍZY A KARTIČKY SÚ SUPER UŽITOČNÉ A MILUJEM Knowunity AI. JE TO AKO CHATGPT ALE CHYTREJŠÍ!! POMOHOL MI AJ S PROBLÉMAMI S MASCAROU!! A SAMOZREJME AJ S NORMÁLNYMI PREDMETMI! JASNÉ 😍😁😲🤑💗✨🎀😮
Elisha
iOS užívateľ
Táto appka je naozaj top. Opakovanie mi príde strašne nudné, ale táto appka to robí tak ľahké organizovať to všetko a potom si môžeš nechať bezplatné AI otestovať sa, čo je super a môžeš jednoducho nahrať svoje vlastné veci. veľmi odporúčam ako niekto kto má práve skúšobné testy
Paul T
iOS užívateľ
Appka je veľmi jednoduchá na používanie a má super dizajn. Zatiaľ som našiel všetko, čo som hľadal, a naučil sa veľa z prezentácií! Určite ju použijem na školskú úlohu! A samozrejme mi to aj veľmi pomáha ako inšpirácia.
Stefan S
iOS používateľ
Táto appka je naozaj skvelá. Je tu toľko študijných poznámok a pomoci [...]. Môj problémový predmet je napríklad francúzština a appka má toľko možností pomoci. Vďaka tejto appke som si zlepšil francúzštinu. Odporúčal by som ju každému.
Samantha Klich
Android používateľka
Wow, som naozaj ohromený. Vyskúšal som túto appku, lebo som ju videl mnohokrát inzerovať a bol som úplne ohromený. Táto appka je TÁ POMOC, ktorú chceš do školy a hlavne ponúka toľko vecí, ako cvičenia a faktové listy, ktoré mi osobne VEĽMI pomohli.
Anna
iOS používateľka
Najlepšia aplikácia na svete! Nemám slová, lebo je príliš dobrá
Thomas R
iOS užívateľ
Jednoducho úžasná. Vďaka nej sa učím 10x lepšie, táto appka je jasná 10/10. Veľmi ju odporúčam každému. Môžem si pozerať a vyhľadávať poznámky. Môžem si ich uložiť do priečinka predmetu. Môžem si ich zopakovať kedykoľvek, keď sa vrátim. Ak si túto appku ešte neskúsil, naozaj si o veľa prichádzaš.
Basil
Android užívateľ
Táto appka mi dodala oveľa viac sebavedomia pri príprave na skúšky, nielen vďaka tomu, že posilnila moju vlastnú sebadôveru cez funkcie, ktoré ti umožňujú spojiť sa s ostatnými a necítiť sa osamelý, ale aj kvôli tomu, ako je samotná appka zameraná na to, aby si sa cítil lepšie. Ľahko sa v nej orientuješ, je zábavná na používanie a pomáha každému, kto sa trápí úplne s čímkoľvek.
David K
iOS užívateľ
Appka je super! Stačí zadať tému do vyhľadávača a hneď dostanem odpoveď. Nemusím pozerať 10 YouTube videí, aby som niečo pochopil, takže šetrím čas. Rozhodne odporúčam!
Sudenaz Ocak
používateľ Androidu
V škole som bol fakt slabý z matiky, ale vďaka tejto appke sa mi už darí lepšie. Som tak vďačný, že ste ju vytvorili.
Greenlight Bonnie
používateľ Androidu
veľmi spoľahlivá appka, ktorá ti pomôže a rozšíri tvoje znalosti z matiky, angličtiny a ďalších súvisiacich tém vo tvojej práci. prosím používaj túto appku ak sa trápiš v nejakých oblastiach, táto appka je na to kľúčová. škoda že som nenapísal recenziu skôr. a je aj zadarmo takže si s tým nemusíš robiť starosti.
Rohan U
Android užívateľ
Viem, že veľa appiek používa falošné účty na to, aby si vylepšili recenzie, ale táto appka si všetko zaslúži. Pôvodne som dostávala 4 z angličtiny a tentoraz som mala 7. O tejto appke som sa dozvedela len 3 dni pred skúškou a pomohla mi VEĽMI. Prosím naozaj mi ver a použi ju, som si istá, že aj ty uvidíš pokrok.
Xander S
iOS užívateľ
KVÍZY A KARTIČKY SÚ SUPER UŽITOČNÉ A MILUJEM Knowunity AI. JE TO AKO CHATGPT ALE CHYTREJŠÍ!! POMOHOL MI AJ S PROBLÉMAMI S MASCAROU!! A SAMOZREJME AJ S NORMÁLNYMI PREDMETMI! JASNÉ 😍😁😲🤑💗✨🎀😮
Elisha
iOS užívateľ
Táto appka je naozaj top. Opakovanie mi príde strašne nudné, ale táto appka to robí tak ľahké organizovať to všetko a potom si môžeš nechať bezplatné AI otestovať sa, čo je super a môžeš jednoducho nahrať svoje vlastné veci. veľmi odporúčam ako niekto kto má práve skúšobné testy
Paul T
iOS užívateľ