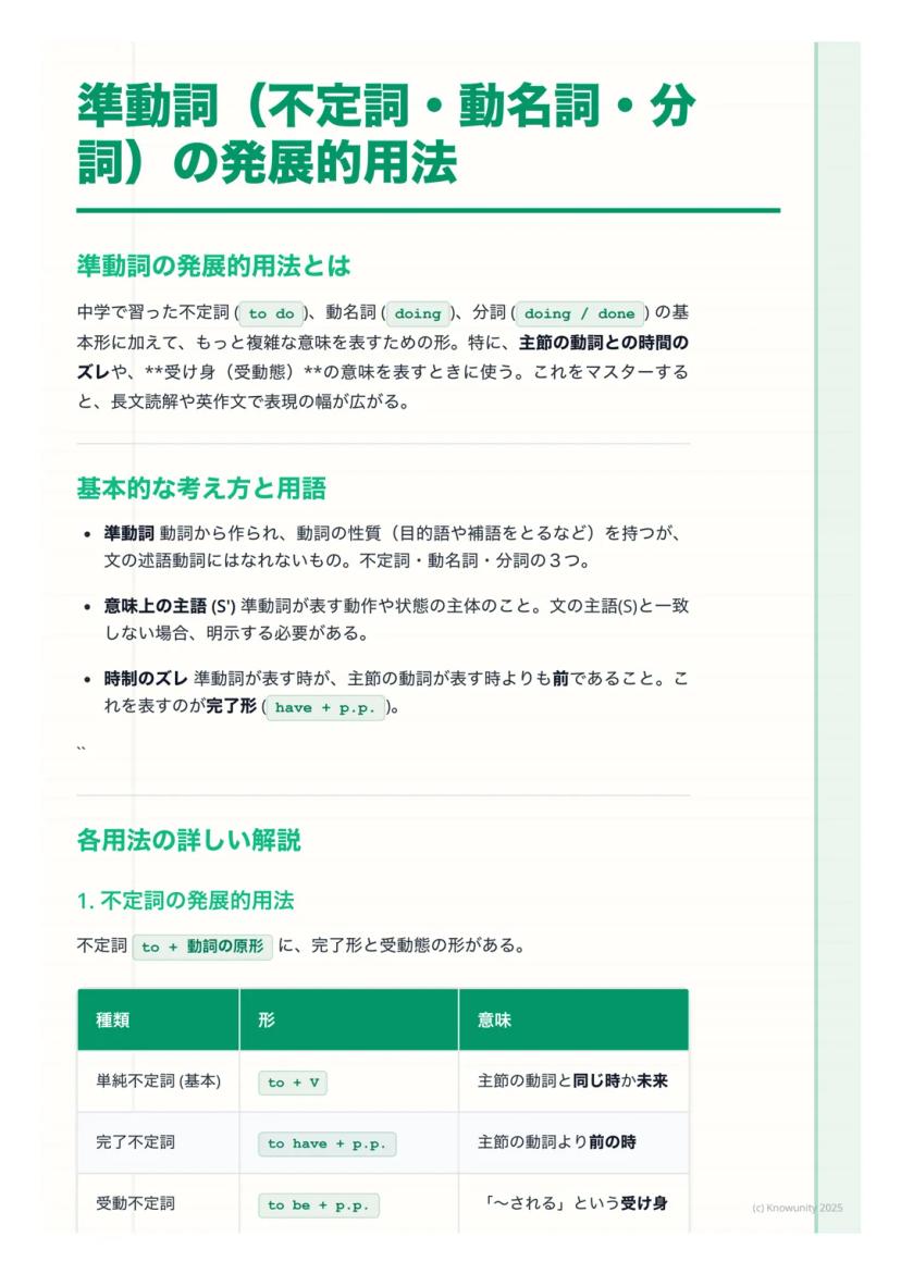
英語の準動詞(不定詞・動名詞・分詞)には基本形だけでなく、時制のズレや受け身を表すより複雑な形がある。これらをマスターすると、長文読解や英作文で表現の幅が劇的に広がるよ。
Zaregistruj sa, aby si videl obsahJe to zadarmo!
Prístup ku všetkým dokumentom
Zlepši si známky
Pridaj sa k miliónom študentov
Knowunity AI
Predmety
Triangle Congruence and Similarity Theorems
Triangle Properties and Classification
Linear Equations and Graphs
Geometric Angle Relationships
Trigonometric Functions and Identities
Equation Solving Techniques
Circle Geometry Fundamentals
Division Operations and Methods
Basic Differentiation Rules
Exponent and Logarithm Properties
Zobraziť všetky témy
Human Organ Systems
Reproductive Cell Cycles
Biological Sciences Subdisciplines
Cellular Energy Metabolism
Autotrophic Energy Processes
Inheritance Patterns and Principles
Biomolecular Structure and Organization
Cell Cycle and Division Mechanics
Cellular Organization and Development
Biological Structural Organization
Zobraziť všetky témy
Chemical Sciences and Applications
Atomic Structure and Composition
Molecular Electron Structure Representation
Atomic Electron Behavior
Matter Properties and Water
Mole Concept and Calculations
Gas Laws and Behavior
Periodic Table Organization
Chemical Thermodynamics Fundamentals
Chemical Bond Types and Properties
Zobraziť všetky témy
European Renaissance and Enlightenment
European Cultural Movements 800-1920
American Revolution Era 1763-1797
American Civil War 1861-1865
Global Imperial Systems
Mongol and Chinese Dynasties
U.S. Presidents and World Leaders
Historical Sources and Documentation
World Wars Era and Impact
World Religious Systems
Zobraziť všetky témy
Classic and Contemporary Novels
Literary Character Analysis
Rhetorical Theory and Practice
Classic Literary Narratives
Reading Analysis and Interpretation
Narrative Structure and Techniques
English Language Components
Influential English-Language Authors
Basic Sentence Structure
Narrative Voice and Perspective
Zobraziť všetky témy
25
•
Aktualizované Mar 26, 2026
•
英語の準動詞(不定詞・動名詞・分詞)には基本形だけでなく、時制のズレや受け身を表すより複雑な形がある。これらをマスターすると、長文読解や英作文で表現の幅が劇的に広がるよ。






中学で習った基本的な不定詞や動名詞だけでは表現しきれない、時制のズレや受け身の意味を表すのが発展的用法だ。特に「主節の動詞より前の時」を表す完了形(have + 過去分詞)が重要ポイントになる。
準動詞とは動詞から作られたもので、不定詞・動名詞・分詞の3つがある。文の述語動詞にはなれないけど、動詞の性質(目的語や補語をとる)は持っているんだ。
意味上の主語という概念も覚えておこう。これは準動詞が表す動作の主体のことで、文の主語と違う場合は明示する必要がある。
覚えておこう: 完了形(have + 過去分詞)を見たら「主節より前の時」と機械的に判断する習慣をつけよう!
基本の「to + 動詞の原形」に加えて、3つの発展形がある。完了不定詞(to have + 過去分詞)は主節の動詞より前の時を表し、受動不定詞(to be + 過去分詞)は「〜される」という受け身を表す。
例えば「He seems to have been ill」なら、病気だったのは過去で、そう見えるのは現在という時制のズレを表している。これは「It seems that he was ill」と同じ意味だ。
完了受動不定詞(to have been + 過去分詞)は「前の時に受け身だったこと」を表す最も複雑な形。でも基本的な考え方は同じだから、慌てる必要はないよ。

動名詞にも意味上の主語、完了形、受動態がある。意味上の主語は動名詞の直前に置くんだけど、所有格(my son's winning)がフォーマルで、目的格(him saying)が口語的だ。
完了動名詞(having + 過去分詞)も主節の動詞より前の時を表す。「He is ashamed of having told a lie」なら、嘘をついたのは過去、恥じているのは現在という関係になる。
受動動名詞(being + 過去分詞)は「〜されること」を表す。「I don't like being treated like a child」のように、自分が何かをされる状況を表現するときに使うんだ。
テストのコツ: 動名詞の意味上の主語は、所有格と目的格どちらでも正解になることが多い。文脈で判断しよう!
分詞構文は接続詞と主語を省略して文を簡潔にする構文だ。完了形の分詞構文(Having + 過去分詞)は主節の動作より前に完了した動作を表す。
受動態の分詞構文では「Being」がよく省略される。「(Being) Written in simple English, this book is easy」のように、過去分詞だけで始まることが多いから注意が必要だ。
独立分詞構文は分詞の意味上の主語と主節の主語が違うときに使う。「The sun having set, we started for home」のように、分詞の前に意味上の主語を置くのがポイントだ。

「She is proud of having been chosen as the leader」を分析してみよう。動名詞「having been chosen」は完了形+受動態で、リーダーに選ばれたのは過去、誇りに思っているのは現在という時制のズレを表している。
「The wallet is believed to have been stolen on the train」では、不定詞「to have been stolen」が使われている。財布が盗まれたのは過去で、信じられているのは現在だ。
これらの例文は「It is believed that the wallet was stolen」のように、that節を使って書き換えることもできる。両方の形を覚えておくと、英作文で表現の選択肢が広がるよ。
実戦テクニック: 複雑に見える文も、まず時制のズレを確認してから意味を考えると理解しやすくなる!
時制のズレを意識することが最重要だ。「to have + 過去分詞」や「having + 過去分詞」を見たら、必ず主節の動詞との時間関係を確認しよう。「主節より前」と機械的に覚えるのがコツだ。
分詞構文では、分詞の意味上の主語が主節の主語と一致するかを最初にチェックする。一致しない場合は独立分詞構文を疑おう。
受動態か能動態かの判断も重要だ。意味上の主語が「〜する」のか「〜される」のかを考えて、正しい形を選ぶ。特に分詞構文で過去分詞から始まる形は受動態なので注意が必要だよ。

不定詞では「to have + 過去分詞」で主節より前の時、「to be + 過去分詞」で受け身、「to have been + 過去分詞」で前の時の受け身を表す。これらの組み合わせを覚えておけば完璧だ。
動名詞は意味上の主語を直前に置き(所有格or目的格)、「having + 過去分詞」で主節より前の時、「being + 過去分詞」で受け身を表す。基本的な考え方は不定詞と同じだよ。
分詞構文では「Having + 過去分詞」で主節より前の時、過去分詞で始まる形で受け身を表す。主語が違う場合は独立分詞構文として、意味上の主語を分詞の前に置くことを忘れずに。
最終チェック: 長文読解で複雑な準動詞が出てきても、「時制のズレ」「受け身」「意味上の主語」の3つのポイントを確認すれば必ず理解できる!
君ならこれらの用法をマスターして、英語表現の幅を大きく広げられるはずだ。最初は複雑に感じるかもしれないけど、基本的なルールは意外とシンプルだから安心して取り組んでみよう。

Náš AI Companion je AI nástroj zameraný na študentov, ktorý ponúka viac ako len odpovede. Postavený na miliónoch zdrojov Knowunity poskytuje relevantné informácie, personalizované študijné plány, kvízy a obsah priamo v chate, prispôsobujúc sa tvojej individuálnej ceste učenia.
Aplikáciu si môžeš stiahnuť z Google Play Store a Apple App Store.
Presne tak! Užívaj si bezplatný prístup k študijnému obsahu, spájaj sa s ostatnými študentmi a získaj okamžitú pomoc – všetko na dosah ruky.
App Store
Google Play
Appka je veľmi jednoduchá na používanie a má super dizajn. Zatiaľ som našiel všetko, čo som hľadal, a naučil sa veľa z prezentácií! Určite ju použijem na školskú úlohu! A samozrejme mi to aj veľmi pomáha ako inšpirácia.
Stefan S
iOS používateľ
Táto appka je naozaj skvelá. Je tu toľko študijných poznámok a pomoci [...]. Môj problémový predmet je napríklad francúzština a appka má toľko možností pomoci. Vďaka tejto appke som si zlepšil francúzštinu. Odporúčal by som ju každému.
Samantha Klich
Android používateľka
Wow, som naozaj ohromený. Vyskúšal som túto appku, lebo som ju videl mnohokrát inzerovať a bol som úplne ohromený. Táto appka je TÁ POMOC, ktorú chceš do školy a hlavne ponúka toľko vecí, ako cvičenia a faktové listy, ktoré mi osobne VEĽMI pomohli.
Anna
iOS používateľka
Najlepšia aplikácia na svete! Nemám slová, lebo je príliš dobrá
Thomas R
iOS užívateľ
Jednoducho úžasná. Vďaka nej sa učím 10x lepšie, táto appka je jasná 10/10. Veľmi ju odporúčam každému. Môžem si pozerať a vyhľadávať poznámky. Môžem si ich uložiť do priečinka predmetu. Môžem si ich zopakovať kedykoľvek, keď sa vrátim. Ak si túto appku ešte neskúsil, naozaj si o veľa prichádzaš.
Basil
Android užívateľ
Táto appka mi dodala oveľa viac sebavedomia pri príprave na skúšky, nielen vďaka tomu, že posilnila moju vlastnú sebadôveru cez funkcie, ktoré ti umožňujú spojiť sa s ostatnými a necítiť sa osamelý, ale aj kvôli tomu, ako je samotná appka zameraná na to, aby si sa cítil lepšie. Ľahko sa v nej orientuješ, je zábavná na používanie a pomáha každému, kto sa trápí úplne s čímkoľvek.
David K
iOS užívateľ
Appka je super! Stačí zadať tému do vyhľadávača a hneď dostanem odpoveď. Nemusím pozerať 10 YouTube videí, aby som niečo pochopil, takže šetrím čas. Rozhodne odporúčam!
Sudenaz Ocak
používateľ Androidu
V škole som bol fakt slabý z matiky, ale vďaka tejto appke sa mi už darí lepšie. Som tak vďačný, že ste ju vytvorili.
Greenlight Bonnie
používateľ Androidu
veľmi spoľahlivá appka, ktorá ti pomôže a rozšíri tvoje znalosti z matiky, angličtiny a ďalších súvisiacich tém vo tvojej práci. prosím používaj túto appku ak sa trápiš v nejakých oblastiach, táto appka je na to kľúčová. škoda že som nenapísal recenziu skôr. a je aj zadarmo takže si s tým nemusíš robiť starosti.
Rohan U
Android užívateľ
Viem, že veľa appiek používa falošné účty na to, aby si vylepšili recenzie, ale táto appka si všetko zaslúži. Pôvodne som dostávala 4 z angličtiny a tentoraz som mala 7. O tejto appke som sa dozvedela len 3 dni pred skúškou a pomohla mi VEĽMI. Prosím naozaj mi ver a použi ju, som si istá, že aj ty uvidíš pokrok.
Xander S
iOS užívateľ
KVÍZY A KARTIČKY SÚ SUPER UŽITOČNÉ A MILUJEM Knowunity AI. JE TO AKO CHATGPT ALE CHYTREJŠÍ!! POMOHOL MI AJ S PROBLÉMAMI S MASCAROU!! A SAMOZREJME AJ S NORMÁLNYMI PREDMETMI! JASNÉ 😍😁😲🤑💗✨🎀😮
Elisha
iOS užívateľ
Táto appka je naozaj top. Opakovanie mi príde strašne nudné, ale táto appka to robí tak ľahké organizovať to všetko a potom si môžeš nechať bezplatné AI otestovať sa, čo je super a môžeš jednoducho nahrať svoje vlastné veci. veľmi odporúčam ako niekto kto má práve skúšobné testy
Paul T
iOS užívateľ
Appka je veľmi jednoduchá na používanie a má super dizajn. Zatiaľ som našiel všetko, čo som hľadal, a naučil sa veľa z prezentácií! Určite ju použijem na školskú úlohu! A samozrejme mi to aj veľmi pomáha ako inšpirácia.
Stefan S
iOS používateľ
Táto appka je naozaj skvelá. Je tu toľko študijných poznámok a pomoci [...]. Môj problémový predmet je napríklad francúzština a appka má toľko možností pomoci. Vďaka tejto appke som si zlepšil francúzštinu. Odporúčal by som ju každému.
Samantha Klich
Android používateľka
Wow, som naozaj ohromený. Vyskúšal som túto appku, lebo som ju videl mnohokrát inzerovať a bol som úplne ohromený. Táto appka je TÁ POMOC, ktorú chceš do školy a hlavne ponúka toľko vecí, ako cvičenia a faktové listy, ktoré mi osobne VEĽMI pomohli.
Anna
iOS používateľka
Najlepšia aplikácia na svete! Nemám slová, lebo je príliš dobrá
Thomas R
iOS užívateľ
Jednoducho úžasná. Vďaka nej sa učím 10x lepšie, táto appka je jasná 10/10. Veľmi ju odporúčam každému. Môžem si pozerať a vyhľadávať poznámky. Môžem si ich uložiť do priečinka predmetu. Môžem si ich zopakovať kedykoľvek, keď sa vrátim. Ak si túto appku ešte neskúsil, naozaj si o veľa prichádzaš.
Basil
Android užívateľ
Táto appka mi dodala oveľa viac sebavedomia pri príprave na skúšky, nielen vďaka tomu, že posilnila moju vlastnú sebadôveru cez funkcie, ktoré ti umožňujú spojiť sa s ostatnými a necítiť sa osamelý, ale aj kvôli tomu, ako je samotná appka zameraná na to, aby si sa cítil lepšie. Ľahko sa v nej orientuješ, je zábavná na používanie a pomáha každému, kto sa trápí úplne s čímkoľvek.
David K
iOS užívateľ
Appka je super! Stačí zadať tému do vyhľadávača a hneď dostanem odpoveď. Nemusím pozerať 10 YouTube videí, aby som niečo pochopil, takže šetrím čas. Rozhodne odporúčam!
Sudenaz Ocak
používateľ Androidu
V škole som bol fakt slabý z matiky, ale vďaka tejto appke sa mi už darí lepšie. Som tak vďačný, že ste ju vytvorili.
Greenlight Bonnie
používateľ Androidu
veľmi spoľahlivá appka, ktorá ti pomôže a rozšíri tvoje znalosti z matiky, angličtiny a ďalších súvisiacich tém vo tvojej práci. prosím používaj túto appku ak sa trápiš v nejakých oblastiach, táto appka je na to kľúčová. škoda že som nenapísal recenziu skôr. a je aj zadarmo takže si s tým nemusíš robiť starosti.
Rohan U
Android užívateľ
Viem, že veľa appiek používa falošné účty na to, aby si vylepšili recenzie, ale táto appka si všetko zaslúži. Pôvodne som dostávala 4 z angličtiny a tentoraz som mala 7. O tejto appke som sa dozvedela len 3 dni pred skúškou a pomohla mi VEĽMI. Prosím naozaj mi ver a použi ju, som si istá, že aj ty uvidíš pokrok.
Xander S
iOS užívateľ
KVÍZY A KARTIČKY SÚ SUPER UŽITOČNÉ A MILUJEM Knowunity AI. JE TO AKO CHATGPT ALE CHYTREJŠÍ!! POMOHOL MI AJ S PROBLÉMAMI S MASCAROU!! A SAMOZREJME AJ S NORMÁLNYMI PREDMETMI! JASNÉ 😍😁😲🤑💗✨🎀😮
Elisha
iOS užívateľ
Táto appka je naozaj top. Opakovanie mi príde strašne nudné, ale táto appka to robí tak ľahké organizovať to všetko a potom si môžeš nechať bezplatné AI otestovať sa, čo je super a môžeš jednoducho nahrať svoje vlastné veci. veľmi odporúčam ako niekto kto má práve skúšobné testy
Paul T
iOS užívateľ
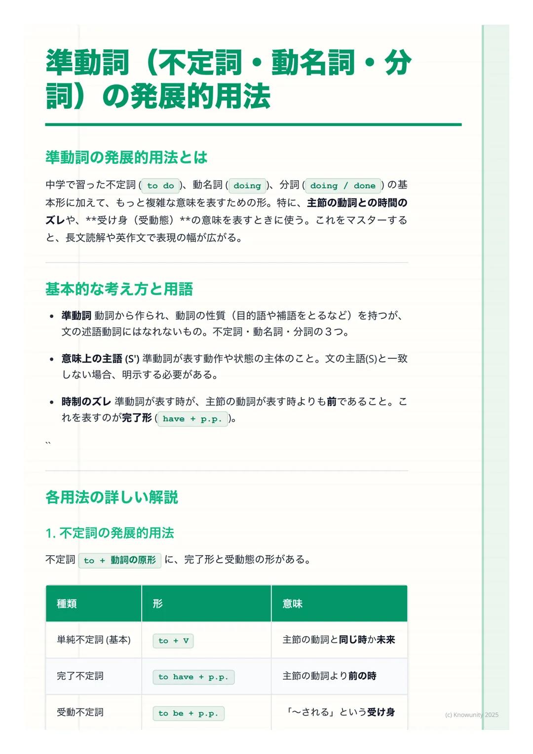
英語の準動詞(不定詞・動名詞・分詞)には基本形だけでなく、時制のズレや受け身を表すより複雑な形がある。これらをマスターすると、長文読解や英作文で表現の幅が劇的に広がるよ。

Prístup ku všetkým dokumentom
Zlepši si známky
Pridaj sa k miliónom študentov
中学で習った基本的な不定詞や動名詞だけでは表現しきれない、時制のズレや受け身の意味を表すのが発展的用法だ。特に「主節の動詞より前の時」を表す完了形(have + 過去分詞)が重要ポイントになる。
準動詞とは動詞から作られたもので、不定詞・動名詞・分詞の3つがある。文の述語動詞にはなれないけど、動詞の性質(目的語や補語をとる)は持っているんだ。
意味上の主語という概念も覚えておこう。これは準動詞が表す動作の主体のことで、文の主語と違う場合は明示する必要がある。
覚えておこう: 完了形(have + 過去分詞)を見たら「主節より前の時」と機械的に判断する習慣をつけよう!
基本の「to + 動詞の原形」に加えて、3つの発展形がある。完了不定詞(to have + 過去分詞)は主節の動詞より前の時を表し、受動不定詞(to be + 過去分詞)は「〜される」という受け身を表す。
例えば「He seems to have been ill」なら、病気だったのは過去で、そう見えるのは現在という時制のズレを表している。これは「It seems that he was ill」と同じ意味だ。
完了受動不定詞(to have been + 過去分詞)は「前の時に受け身だったこと」を表す最も複雑な形。でも基本的な考え方は同じだから、慌てる必要はないよ。

Prístup ku všetkým dokumentom
Zlepši si známky
Pridaj sa k miliónom študentov
動名詞にも意味上の主語、完了形、受動態がある。意味上の主語は動名詞の直前に置くんだけど、所有格(my son's winning)がフォーマルで、目的格(him saying)が口語的だ。
完了動名詞(having + 過去分詞)も主節の動詞より前の時を表す。「He is ashamed of having told a lie」なら、嘘をついたのは過去、恥じているのは現在という関係になる。
受動動名詞(being + 過去分詞)は「〜されること」を表す。「I don't like being treated like a child」のように、自分が何かをされる状況を表現するときに使うんだ。
テストのコツ: 動名詞の意味上の主語は、所有格と目的格どちらでも正解になることが多い。文脈で判断しよう!
分詞構文は接続詞と主語を省略して文を簡潔にする構文だ。完了形の分詞構文(Having + 過去分詞)は主節の動作より前に完了した動作を表す。
受動態の分詞構文では「Being」がよく省略される。「(Being) Written in simple English, this book is easy」のように、過去分詞だけで始まることが多いから注意が必要だ。
独立分詞構文は分詞の意味上の主語と主節の主語が違うときに使う。「The sun having set, we started for home」のように、分詞の前に意味上の主語を置くのがポイントだ。

Prístup ku všetkým dokumentom
Zlepši si známky
Pridaj sa k miliónom študentov
「She is proud of having been chosen as the leader」を分析してみよう。動名詞「having been chosen」は完了形+受動態で、リーダーに選ばれたのは過去、誇りに思っているのは現在という時制のズレを表している。
「The wallet is believed to have been stolen on the train」では、不定詞「to have been stolen」が使われている。財布が盗まれたのは過去で、信じられているのは現在だ。
これらの例文は「It is believed that the wallet was stolen」のように、that節を使って書き換えることもできる。両方の形を覚えておくと、英作文で表現の選択肢が広がるよ。
実戦テクニック: 複雑に見える文も、まず時制のズレを確認してから意味を考えると理解しやすくなる!
時制のズレを意識することが最重要だ。「to have + 過去分詞」や「having + 過去分詞」を見たら、必ず主節の動詞との時間関係を確認しよう。「主節より前」と機械的に覚えるのがコツだ。
分詞構文では、分詞の意味上の主語が主節の主語と一致するかを最初にチェックする。一致しない場合は独立分詞構文を疑おう。
受動態か能動態かの判断も重要だ。意味上の主語が「〜する」のか「〜される」のかを考えて、正しい形を選ぶ。特に分詞構文で過去分詞から始まる形は受動態なので注意が必要だよ。

Prístup ku všetkým dokumentom
Zlepši si známky
Pridaj sa k miliónom študentov
不定詞では「to have + 過去分詞」で主節より前の時、「to be + 過去分詞」で受け身、「to have been + 過去分詞」で前の時の受け身を表す。これらの組み合わせを覚えておけば完璧だ。
動名詞は意味上の主語を直前に置き(所有格or目的格)、「having + 過去分詞」で主節より前の時、「being + 過去分詞」で受け身を表す。基本的な考え方は不定詞と同じだよ。
分詞構文では「Having + 過去分詞」で主節より前の時、過去分詞で始まる形で受け身を表す。主語が違う場合は独立分詞構文として、意味上の主語を分詞の前に置くことを忘れずに。
最終チェック: 長文読解で複雑な準動詞が出てきても、「時制のズレ」「受け身」「意味上の主語」の3つのポイントを確認すれば必ず理解できる!
君ならこれらの用法をマスターして、英語表現の幅を大きく広げられるはずだ。最初は複雑に感じるかもしれないけど、基本的なルールは意外とシンプルだから安心して取り組んでみよう。

Prístup ku všetkým dokumentom
Zlepši si známky
Pridaj sa k miliónom študentov
Náš AI Companion je AI nástroj zameraný na študentov, ktorý ponúka viac ako len odpovede. Postavený na miliónoch zdrojov Knowunity poskytuje relevantné informácie, personalizované študijné plány, kvízy a obsah priamo v chate, prispôsobujúc sa tvojej individuálnej ceste učenia.
Aplikáciu si môžeš stiahnuť z Google Play Store a Apple App Store.
Presne tak! Užívaj si bezplatný prístup k študijnému obsahu, spájaj sa s ostatnými študentmi a získaj okamžitú pomoc – všetko na dosah ruky.
0
Inteligentné nástroje NEW
Premeň túto poznámku na: ✓ 50+ cvičných otázok ✓ Interaktívne kartičky ✓ Kompletný skúšobný test ✓ Osnovy esejí
App Store
Google Play
Appka je veľmi jednoduchá na používanie a má super dizajn. Zatiaľ som našiel všetko, čo som hľadal, a naučil sa veľa z prezentácií! Určite ju použijem na školskú úlohu! A samozrejme mi to aj veľmi pomáha ako inšpirácia.
Stefan S
iOS používateľ
Táto appka je naozaj skvelá. Je tu toľko študijných poznámok a pomoci [...]. Môj problémový predmet je napríklad francúzština a appka má toľko možností pomoci. Vďaka tejto appke som si zlepšil francúzštinu. Odporúčal by som ju každému.
Samantha Klich
Android používateľka
Wow, som naozaj ohromený. Vyskúšal som túto appku, lebo som ju videl mnohokrát inzerovať a bol som úplne ohromený. Táto appka je TÁ POMOC, ktorú chceš do školy a hlavne ponúka toľko vecí, ako cvičenia a faktové listy, ktoré mi osobne VEĽMI pomohli.
Anna
iOS používateľka
Najlepšia aplikácia na svete! Nemám slová, lebo je príliš dobrá
Thomas R
iOS užívateľ
Jednoducho úžasná. Vďaka nej sa učím 10x lepšie, táto appka je jasná 10/10. Veľmi ju odporúčam každému. Môžem si pozerať a vyhľadávať poznámky. Môžem si ich uložiť do priečinka predmetu. Môžem si ich zopakovať kedykoľvek, keď sa vrátim. Ak si túto appku ešte neskúsil, naozaj si o veľa prichádzaš.
Basil
Android užívateľ
Táto appka mi dodala oveľa viac sebavedomia pri príprave na skúšky, nielen vďaka tomu, že posilnila moju vlastnú sebadôveru cez funkcie, ktoré ti umožňujú spojiť sa s ostatnými a necítiť sa osamelý, ale aj kvôli tomu, ako je samotná appka zameraná na to, aby si sa cítil lepšie. Ľahko sa v nej orientuješ, je zábavná na používanie a pomáha každému, kto sa trápí úplne s čímkoľvek.
David K
iOS užívateľ
Appka je super! Stačí zadať tému do vyhľadávača a hneď dostanem odpoveď. Nemusím pozerať 10 YouTube videí, aby som niečo pochopil, takže šetrím čas. Rozhodne odporúčam!
Sudenaz Ocak
používateľ Androidu
V škole som bol fakt slabý z matiky, ale vďaka tejto appke sa mi už darí lepšie. Som tak vďačný, že ste ju vytvorili.
Greenlight Bonnie
používateľ Androidu
veľmi spoľahlivá appka, ktorá ti pomôže a rozšíri tvoje znalosti z matiky, angličtiny a ďalších súvisiacich tém vo tvojej práci. prosím používaj túto appku ak sa trápiš v nejakých oblastiach, táto appka je na to kľúčová. škoda že som nenapísal recenziu skôr. a je aj zadarmo takže si s tým nemusíš robiť starosti.
Rohan U
Android užívateľ
Viem, že veľa appiek používa falošné účty na to, aby si vylepšili recenzie, ale táto appka si všetko zaslúži. Pôvodne som dostávala 4 z angličtiny a tentoraz som mala 7. O tejto appke som sa dozvedela len 3 dni pred skúškou a pomohla mi VEĽMI. Prosím naozaj mi ver a použi ju, som si istá, že aj ty uvidíš pokrok.
Xander S
iOS užívateľ
KVÍZY A KARTIČKY SÚ SUPER UŽITOČNÉ A MILUJEM Knowunity AI. JE TO AKO CHATGPT ALE CHYTREJŠÍ!! POMOHOL MI AJ S PROBLÉMAMI S MASCAROU!! A SAMOZREJME AJ S NORMÁLNYMI PREDMETMI! JASNÉ 😍😁😲🤑💗✨🎀😮
Elisha
iOS užívateľ
Táto appka je naozaj top. Opakovanie mi príde strašne nudné, ale táto appka to robí tak ľahké organizovať to všetko a potom si môžeš nechať bezplatné AI otestovať sa, čo je super a môžeš jednoducho nahrať svoje vlastné veci. veľmi odporúčam ako niekto kto má práve skúšobné testy
Paul T
iOS užívateľ
Appka je veľmi jednoduchá na používanie a má super dizajn. Zatiaľ som našiel všetko, čo som hľadal, a naučil sa veľa z prezentácií! Určite ju použijem na školskú úlohu! A samozrejme mi to aj veľmi pomáha ako inšpirácia.
Stefan S
iOS používateľ
Táto appka je naozaj skvelá. Je tu toľko študijných poznámok a pomoci [...]. Môj problémový predmet je napríklad francúzština a appka má toľko možností pomoci. Vďaka tejto appke som si zlepšil francúzštinu. Odporúčal by som ju každému.
Samantha Klich
Android používateľka
Wow, som naozaj ohromený. Vyskúšal som túto appku, lebo som ju videl mnohokrát inzerovať a bol som úplne ohromený. Táto appka je TÁ POMOC, ktorú chceš do školy a hlavne ponúka toľko vecí, ako cvičenia a faktové listy, ktoré mi osobne VEĽMI pomohli.
Anna
iOS používateľka
Najlepšia aplikácia na svete! Nemám slová, lebo je príliš dobrá
Thomas R
iOS užívateľ
Jednoducho úžasná. Vďaka nej sa učím 10x lepšie, táto appka je jasná 10/10. Veľmi ju odporúčam každému. Môžem si pozerať a vyhľadávať poznámky. Môžem si ich uložiť do priečinka predmetu. Môžem si ich zopakovať kedykoľvek, keď sa vrátim. Ak si túto appku ešte neskúsil, naozaj si o veľa prichádzaš.
Basil
Android užívateľ
Táto appka mi dodala oveľa viac sebavedomia pri príprave na skúšky, nielen vďaka tomu, že posilnila moju vlastnú sebadôveru cez funkcie, ktoré ti umožňujú spojiť sa s ostatnými a necítiť sa osamelý, ale aj kvôli tomu, ako je samotná appka zameraná na to, aby si sa cítil lepšie. Ľahko sa v nej orientuješ, je zábavná na používanie a pomáha každému, kto sa trápí úplne s čímkoľvek.
David K
iOS užívateľ
Appka je super! Stačí zadať tému do vyhľadávača a hneď dostanem odpoveď. Nemusím pozerať 10 YouTube videí, aby som niečo pochopil, takže šetrím čas. Rozhodne odporúčam!
Sudenaz Ocak
používateľ Androidu
V škole som bol fakt slabý z matiky, ale vďaka tejto appke sa mi už darí lepšie. Som tak vďačný, že ste ju vytvorili.
Greenlight Bonnie
používateľ Androidu
veľmi spoľahlivá appka, ktorá ti pomôže a rozšíri tvoje znalosti z matiky, angličtiny a ďalších súvisiacich tém vo tvojej práci. prosím používaj túto appku ak sa trápiš v nejakých oblastiach, táto appka je na to kľúčová. škoda že som nenapísal recenziu skôr. a je aj zadarmo takže si s tým nemusíš robiť starosti.
Rohan U
Android užívateľ
Viem, že veľa appiek používa falošné účty na to, aby si vylepšili recenzie, ale táto appka si všetko zaslúži. Pôvodne som dostávala 4 z angličtiny a tentoraz som mala 7. O tejto appke som sa dozvedela len 3 dni pred skúškou a pomohla mi VEĽMI. Prosím naozaj mi ver a použi ju, som si istá, že aj ty uvidíš pokrok.
Xander S
iOS užívateľ
KVÍZY A KARTIČKY SÚ SUPER UŽITOČNÉ A MILUJEM Knowunity AI. JE TO AKO CHATGPT ALE CHYTREJŠÍ!! POMOHOL MI AJ S PROBLÉMAMI S MASCAROU!! A SAMOZREJME AJ S NORMÁLNYMI PREDMETMI! JASNÉ 😍😁😲🤑💗✨🎀😮
Elisha
iOS užívateľ
Táto appka je naozaj top. Opakovanie mi príde strašne nudné, ale táto appka to robí tak ľahké organizovať to všetko a potom si môžeš nechať bezplatné AI otestovať sa, čo je super a môžeš jednoducho nahrať svoje vlastné veci. veľmi odporúčam ako niekto kto má práve skúšobné testy
Paul T
iOS užívateľ